
导读
在真核细胞中,转录与翻译的解偶联是细胞适应环境压力和发育需求的关键策略。许多生理过程依赖于翻译受抑制mRNA的选择性储存以及在特定时机重新激活。
精子变形(spermiogenesis)就是一个典型的案例,尽管后期精子细胞转录处于静默状态,但仍需通过大规模形态重塑完成发育。关键mRNA需与RNA结合蛋白(RBP)结合形成多聚核糖核蛋白复合体(mRNP)进行封存,直到发育信号触发其翻译。
与之类似,肿瘤细胞常利用这种转录-翻译脱节机制在缺氧或养分匮乏等恶劣微环境中生存并实现转移。目前学术界对于细胞如何实现跨空间和跨时间的mRNA激活控制,特别是关联蛋白质翻译后修饰与囊泡转运的分子机制尚不清楚。
2026年3月2日,上海交通大学贺小进、南京医科大学刘明兮与安徽医科大学曹云霞和花荣团队在Science Bulletin发表了题为“A germline-specific vesicular structure licenses mRNA activation during spermiogenesis and is hijacked in gastric cancer”的论文。该研究鉴定出一种由MEX3D-HIP1(MX-H)通路介导的特殊细胞器——MEX3D关联溶酶体囊泡(MXLV),它是调节精子发生过程中mRNA激活的关键系统。


文章索引
【标题】A germline-specific vesicular structure licenses mRNA activation during spermiogenesis and is hijacked in gastric cancer
【发表期刊】Science Bulletin
【发表日期】2026年3月2日
【作者及团队】上海交通大学贺小进、南京医科大学刘明兮与安徽医科大学曹云霞和花荣团队
【IF】21.1
研究结果
一、MEX3D是精子发生中mRNA翻译激活的关键调控蛋白
研究人员通过STA-PUT技术分离了转录活跃的圆形精子和转录沉默的长形精子,并结合Ribo-seq核糖体印迹分析和蛋白质组学构建了翻译全景图谱。
筛选出在转录沉默期翻译效率显著上调的关键蛋白MEX3D,发现其特异性结合并激活一系列与精子形态重塑相关的mRNA。


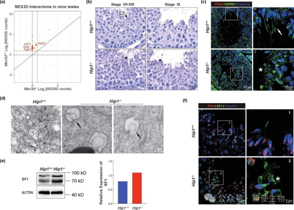
二、MEX3D缺失导致精子发生障碍和翻译抑制
通过构建Mex3d基因敲除小鼠模型,研究发现雄鼠完全不育,精子存在大量细胞质残留和线粒体鞘形成缺陷。
蛋白质组学和Ribo-seq核糖体印迹分析揭示,MEX3D缺失导致多种RNA结合蛋白(RBP)在细胞质中异常聚集,其靶mRNA的翻译效率也显著下降,证明MEX3D对维持精子发生过程中的翻译稳态至关重要。

三、MEX3D通过泛素化修饰调控mRNP重塑
生化实验证实MEX3D是一个E3泛素连接酶,能够通过其RING结构域介导底物蛋白的泛素化。
功能恢复实验证实,MEX3D通过调控特定靶标的翻译激活来驱动精子形成的连续形态发生事件。


四、接头蛋白HIP1介导泛素化RBP的囊泡清除过程
通过蛋白质相互作用组学分析,作者鉴定出囊泡接头蛋白HIP1是MEX3D的下游互作蛋白。
Hip1基因敲除小鼠的表型与Mex3d敲除鼠高度相似,均表现为SF1等RBP的异常累积和精子发生缺陷,表明HIP1负责识别被MEX3D泛素化的RBP,并将其转运至囊泡中进行清除。

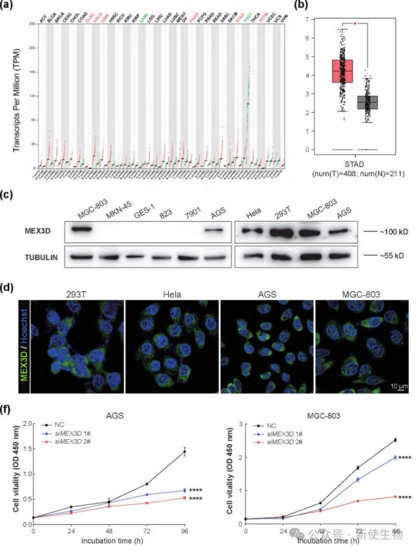
五、MEX3D在胃癌中高表达并促进肿瘤进展
研究发现,作为一种癌-睾丸抗原,MEX3D在胃癌组织中显著高表达,且与患者的不良预后密切相关。
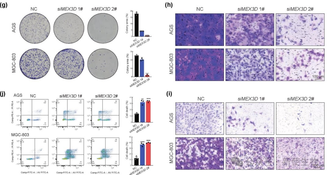
在胃癌细胞系中,敲低MEX3D的表达能够显著抑制细胞的增殖、迁移和侵袭能力,证明其在胃癌中扮演着促癌因子的角色。


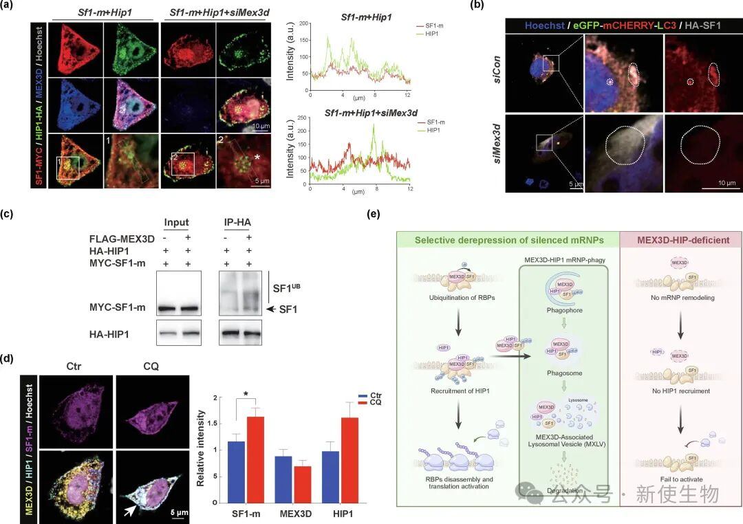
六、MX-H mRNP吞噬机制通过特异性囊泡MXLV在癌细胞中发挥作用
在胃癌细胞中,研究人员发现MEX3D和HIP1共定位于一种新发现的囊泡结构,命名为MEX3D相关溶酶体囊泡(MXLV)。

相关光电联合显微技术(CLEM)进一步揭示,MEX3D泛素化RBP后,招募HIP1形成MXLV囊泡包裹该复合物,并最终与溶酶体融合,通过自噬途径降解RBP,从而促进肿瘤细胞的蛋白稳态重塑和恶性增殖。

总结
本研究揭示了一种在精子变形和胃癌中共享的mRNA激活调控机制,即MX-H mRNP吞噬通路。该通路通过形成一种新发现的种系特异性囊泡结构MXLV来选择性降解抑制性RBP,从而实现对mRNA翻译的精准调控。这一发现不仅深化了对细胞分化和肿瘤发生中转录后调控的理解,也因其在正常组织中的表达局限性,为开发靶向胃癌的高特异性治疗策略提供了新思路。
| 新使生物专业翻译组一站式服务平台 |
| 产品名称 |
我们能够针对微量细胞或组织,如卵母细胞、卵巢、临床穿刺样品等产出高质量翻译组数据结果。
超高的准确性为研究非经典的开放阅读框(ORFs)提供极大便利,提高微肽(肿瘤新生抗原)的挖掘效率。
另外新使生物提供多物种多聚核糖体分析(Polysome profiling),了解更多翻译组技术信息可登录 www.neoribo.com。
点击图片查看
点击图片查看

关于我们
产品中心
技术服务
技术中心
联系我们
