
导读
植物光合作用依赖叶绿体中大量蛋白质的合成,这一过程需核基因与叶绿体基因精确协同。大部分蛋白由核基因编码并在细胞质合成后导入叶绿体,因此翻译调控对光合系统的组装和功能维持非常重要。
多聚核糖体作为蛋白质合成的关键装置,其在光合蛋白翻译过程中的状态反映了转录后调控的重要性。叶绿体翻译受反馈机制调节,复合体组装异常时通过负反馈限制部分亚基翻译以维持稳态。
然而,这种反馈机制的分子基础及其在陆生植物中的普遍性仍不清楚。因此,理解翻译反馈机制对于揭示光合装置的动态调控及植物适应环境的能力具有重要意义。
2025年8月18日,马克斯普朗克分子植物生理学研究所Reimo Zoschke团队在Nature Plants上发表了一篇题为“Assembly-dependent translational feedback regulation of photosynthetic proteins in land plants”的论文,揭示陆生植物光合复合体组装存在翻译反馈调控,在PSII与Cyt b6f中发现新通路,并提示ATP合酶或具类似机制。尽管反馈调控在绿藻与陆生植物间保守,但其分子网络差异显著。

文章索引
【标题】Assembly-dependent translational feedback regulation of photosynthetic proteins in land plants
【发表期刊】Nature Plants
【发表日期】2025年8月18日
【作者及团队】马克斯普朗克分子植物生理学研究所Reimo Zoschke团队
【IF】13.6
研究结果
一、系统性地寻找胚胎植物中的反馈调节
通过Ribo-seq核糖体印迹分析结合转录组分析,研究团队验证了烟草Rubisco复合物中已知的合成上位性调控(CES),即叶绿体编码大亚基(RbcL)的翻译受核编码小亚基(RBCS)的反馈控制。
这一结果验证了该技术在检测陆生植物叶绿体反馈调控中的适用性,为后续系统性研究奠定了基础。

二、PSII中存在分支型CES调控
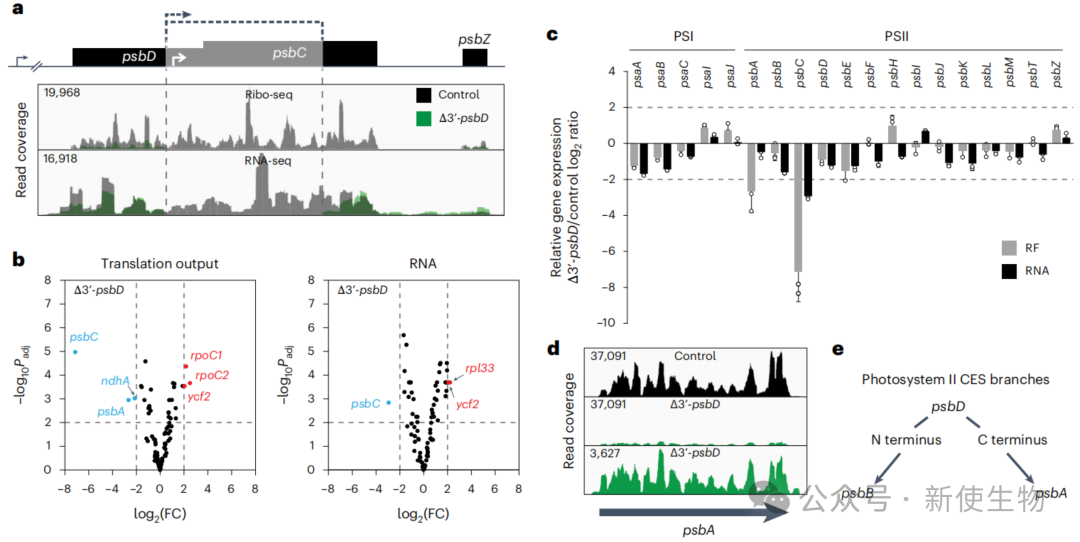
研究团队发现在陆生植物中PSII核心亚基PsbD通过翻译反馈直接调控psbA和psbB的翻译,形成分支型CES机制,不同于衣藻的级联模式。
PsbD的C端负责调控psbA,而N端负责调控psbB。

突变体分析显示,psbD表达降低导致psbA、psbB及psbH翻译下降,且在子叶期尤为明显,Δ3’-psbD突变体证实PsbA并不调控psbB或psbH。
进一步研究发现,PsbB和PsbH可在RC47中独立少量积累,支持分支型调控模型。

三、Cyt b6f组装中的反馈调节

进一步的过表达实验验证了petA过表达能增强petB翻译,揭示了PetA对petB翻译的正向调控作用。


四、PSI和NDH复合物无CES调控证据
通过分析PSI和NDH复合物组装缺陷突变体,作者未发现类似绿藻的CES调控机制。
Ribo-seq核糖体印迹分析显示,PSI核心亚基(PsaA、PsaB、PsaC)和NDH复合物亚基未表现出组装依赖性翻译反馈调控,提示陆生植物中这些复合物的调控机制与绿藻显著不同。



五、ATP合酶中潜在的反馈调节
通过对烟草ΔatpB/E和as-ATPC突变体的分析发现,在胚胎植物中可能存在一种取决于ATPC可用性或合成的轻微反馈调节,该调节控制着atpH和atpF的转录水平以及潜在的atpA翻译。


总结
本研究系统解析了陆生植物光合复合物的组装依赖性翻译反馈调控,发现PSII和Cyt b6f具有特定机制,而PSI和NDH缺乏明显CES调控,揭示了陆生植物与绿藻在光合基因调控上的共性与差异,并为理解光合复合物装配的进化提供了重要参考。
点击图片查看 点击图片查看
我们能够针对微量细胞或组织,如卵母细胞、卵巢、临床穿刺样品等产出高质量翻译组数据结果。
超高的准确性为研究非经典的开放阅读框(ORFs)提供极大便利,提高微肽(肿瘤新生抗原)的挖掘效率。
另外新使生物提供多物种多聚核糖体分析(Polysome profiling),了解更多翻译组技术信息可登录 www.neoribo.com

 
   首页
首页 关于我们
关于我们 产品中心
产品中心 技术服务
技术服务 技术中心
技术中心 联系我们
联系我们
