
导读
线粒体是细胞的能量工厂,通过氧化磷酸化(OXPHOS)系统产生能量。该系统的高效运作依赖于线粒体自身基因组编码的13种蛋白质,而这些蛋白质的合成则由线粒体翻译系统精确调控。
线粒体tRNA(mt-tRNA)是翻译过程的关键分子,其转录后修饰对于维持tRNA的正确结构和功能至关重要。其中,5-牛磺酸甲基尿苷(τm⁵U)是一种位于5种mt-tRNA摆动位的关键修饰,它能确保密码子识别的效率和保真度,这种修饰由细胞核编码的GTPBP3和MTO1蛋白共同催化完成。
既往研究已表明,编码这些修饰酶的基因或特定mt-tRNA的突变会导致修饰缺陷,进而引发严重的线粒体疾病,如线粒体脑肌病。然而,对于GTPBP3基因突变导致疾病的具体分子病理机制以及有效的干预策略,尤其是在哺乳动物模型中的研究,仍然非常缺乏。
2026年4月9日,中国科学院分子细胞科学卓越创新中心周小龙与重庆医科大学宋萃团队合作,在Nature Communications上发表了题为“Molecular pathogenesis and gene therapy-based intervention of GTPBP3-related mitochondrial disease”的研究论文。该研究揭示了两种GTPBP3致病性突变(Q230P和N374D)通过诱导蛋白质不稳定和丧失tRNA修饰活性,从而引发线粒体翻译缺陷和功能障碍的分子机制。

![]() |
文章索引
【标题】Molecular pathogenesis and gene therapy-based intervention of GTPBP3-related mitochondrial disease
【发表期刊】Nature Communications
【发表日期】2026年4月9日
【作者及团队】中国科学院分子细胞科学卓越创新中心周小龙与重庆医科大学宋萃团队
【IF】15.7
研究结果
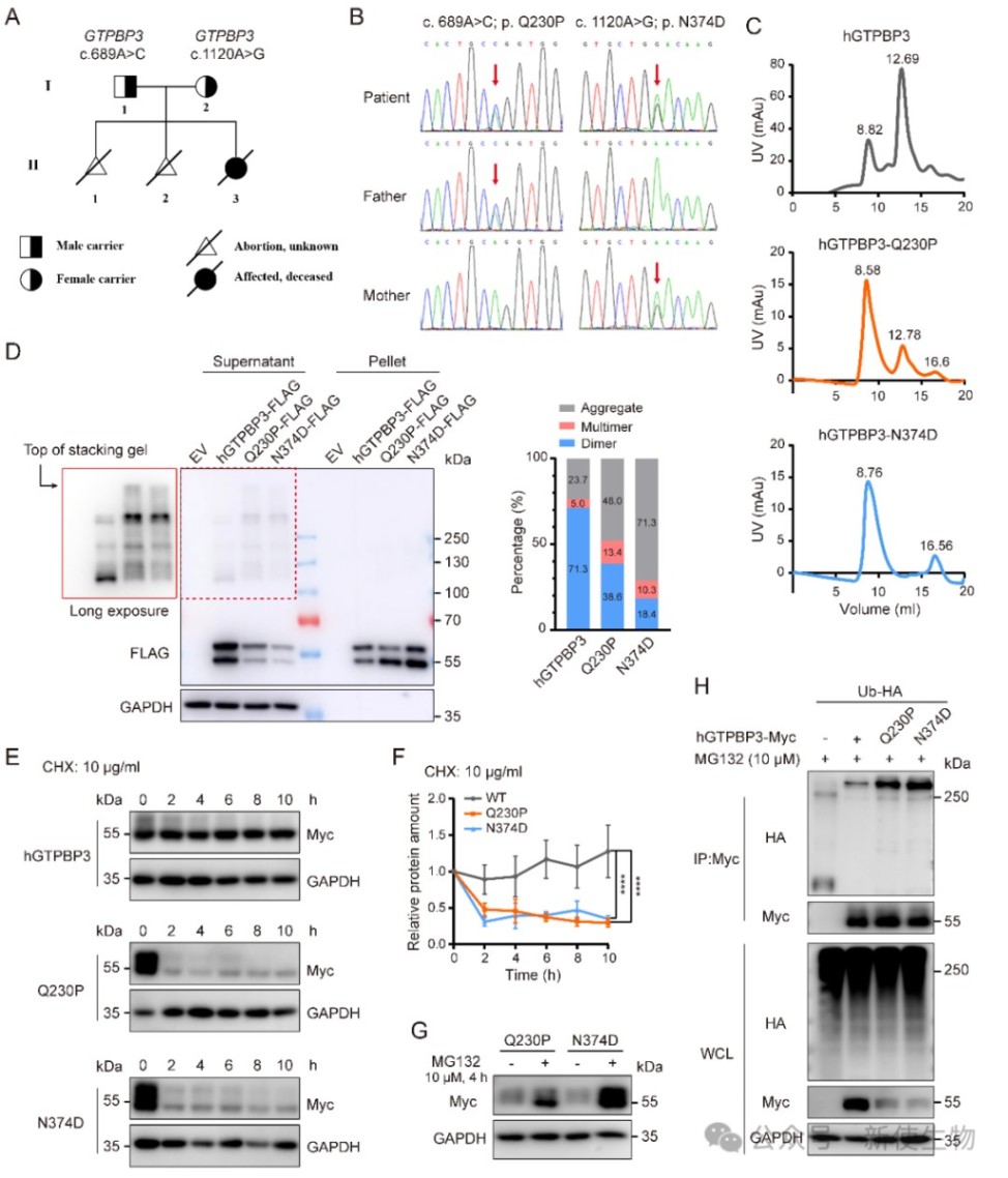
一、两种GTPBP3突变导致蛋白质不稳定并丧失酶活性
通过对一名患儿的基因测序,研究人员鉴定出父源的Q230P和母源的N374D两个hGTPBP3复合杂合突变。
体外生化实验和细胞实验表明,这两种突变均导致蛋白质发生错误折叠,形成多聚体和聚集体,并通过泛素-蛋白酶体途径被降解。
同时,突变显著降低或几乎完全消除了GTPBP3的GTP酶催化活性。

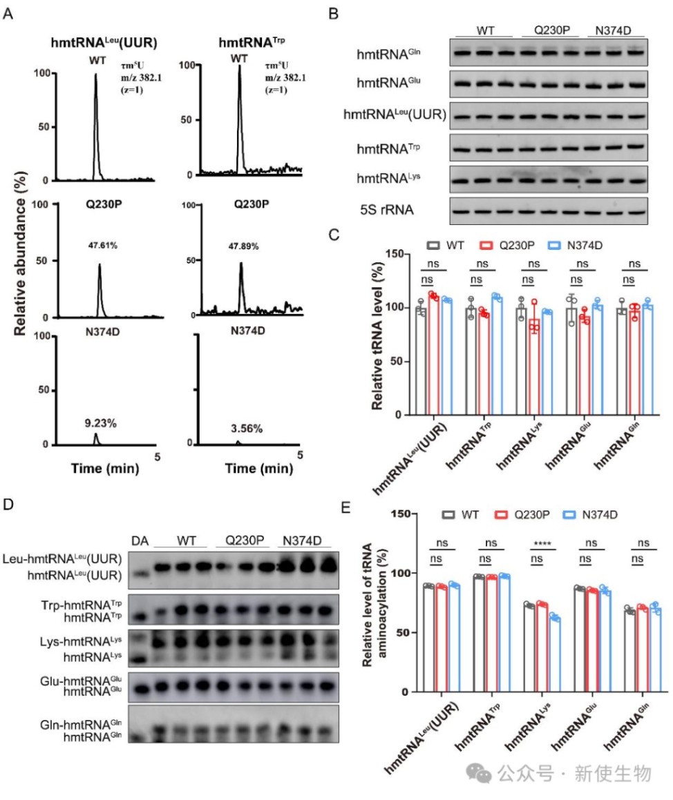
二、突变导致线粒体tRNA修饰缺陷
研究人员构建了携带Q230P和N374D突变的基因敲入细胞系。通过质谱分析发现,这两种突变均导致了mt-tRNA上τm⁵U修饰水平的显著下降,其中N374D突变的影响更为严重。
此外,修饰缺陷还引起了特定mt-tRNA的氨基酰化水平降低和tRNA稳定性下降。

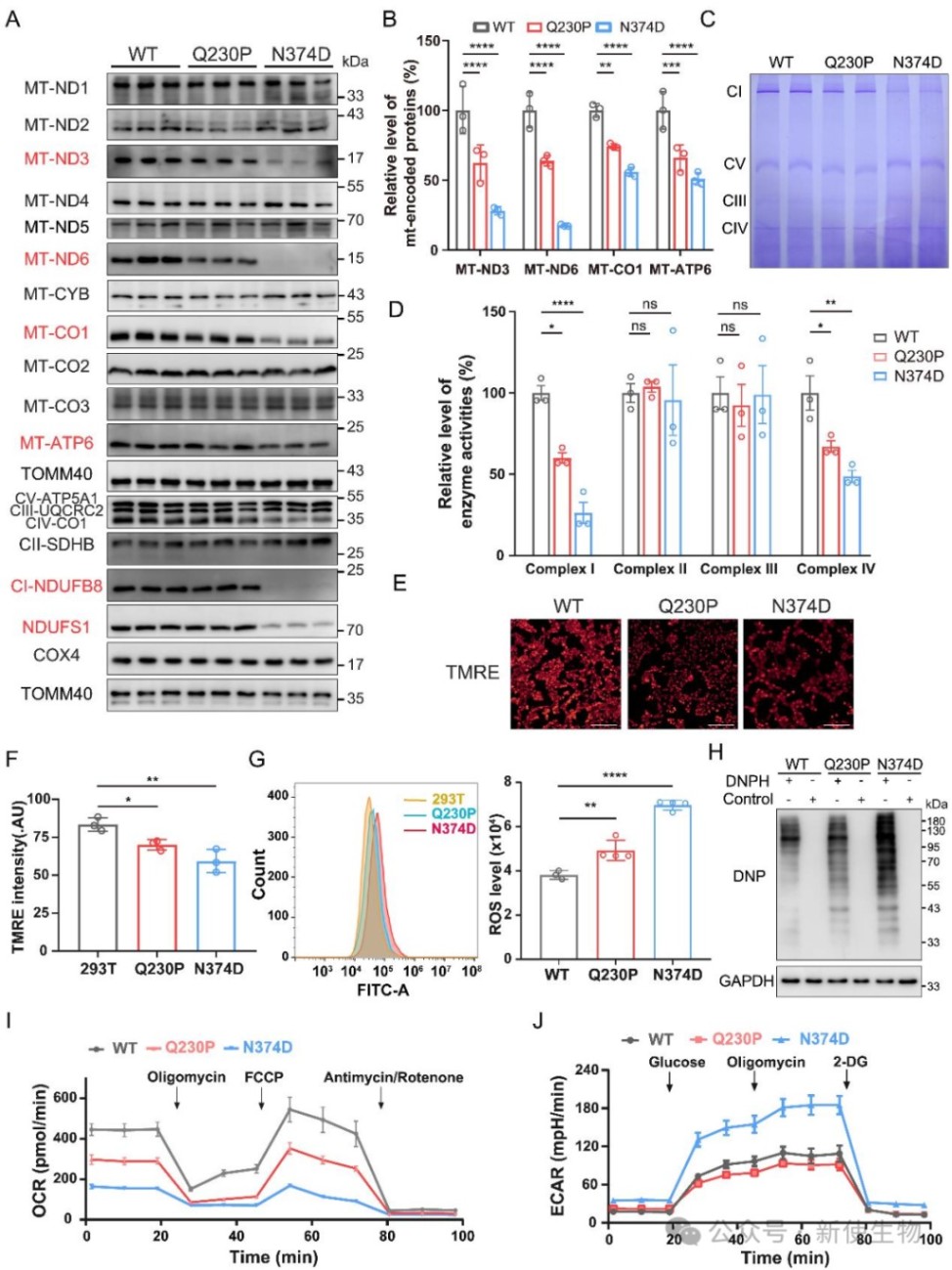
三、tRNA修饰缺陷引发线粒体翻译受阻和功能障碍
在突变细胞系中,研究人员通过蛋白质印迹法发现,由于tRNA修饰缺陷,线粒体编码的特定蛋白质的翻译水平显著下降。
这直接导致了氧化磷酸化复合物I(CI)和复合物IV(CIV)的组装缺陷与活性降低,最终表现为线粒体呼吸能力下降、膜电位降低和活性氧(ROS)水平升高。

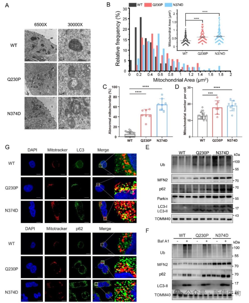
四、线粒体功能障碍改变细胞形态并激活补偿性通路
通过透射电子显微镜观察,突变细胞中的线粒体表现出体积增大、嵴结构紊乱等形态异常。
免疫荧光和蛋白质印迹分析表明,细胞通过激活线粒体自噬(mitophagy)途径来清除受损的线粒体,并上调了mTORC1信号通路的活性,这可能是一种应对能量危机的补偿性反应。

五、外源表达野生型GTPBP3可拯救细胞缺陷
研究人员利用慢病毒在N374D突变细胞中稳定表达了野生型hGTPBP3,结果显示此举几乎完全恢复了tRNA修饰、线粒体翻译、呼吸功能和正常形态。
作为对照,表达催化失活的hGTPBP3则无此拯救效果,证明了GTPBP3的催化活性是其功能的根本。

六、GTPBP3突变小鼠模型重现人类疾病表型
研究人员构建了模拟人类患者基因型的Gtpbp3突变小鼠模型(E230P纯合子和E230P/N374D复合杂合子)。
这些小鼠表现出生长迟缓、寿命缩短,并出现与患者相似的心肌肥厚、心脏纤维化、肌肉无力等病理特征,其中复合杂合子小鼠的表型更为严重。

七、基因疗法有效逆转小鼠模型的心肌和肌肉病变
研究人员通过腺相关病毒(AAV9)在复合杂合子小鼠的心脏和肌肉中特异性地表达了野生型Gtpbp3。
治疗后,小鼠的心脏肥大和纤维化得到显著改善,心脏功能恢复正常。
同时,肌肉组织的线粒体翻译、呼吸链活性和形态也得到有效修复。

总结
本研究系统地阐明了两种新型GTPBP3基因突变从蛋白质结构、tRNA修饰到细胞和动物整体层面引发线粒体疾病的详细分子病理机制。研究不仅为GTPBP3相关疾病的诊断和机理理解提供了宝贵的见解,还通过动物模型首次验证了AAV基因疗法的有效性,为开发针对此类遗传性线粒体病的治疗方法开辟了新途径。

关于我们
产品中心
技术服务
技术中心
联系我们

