
导读
肝纤维化是各种慢性肝损伤导致的共同病理过程,其特征为肝星状细胞(HSC)的持续激活。这一过程会导致细胞外基质(ECM)如胶原蛋白的过度沉积,从而破坏肝脏正常的组织结构并损害其生理功能。
全球范围内肝硬化和肝癌的发病率逐年升高,开发有效的抗纤维化疗法已成为临床医学的迫切需求。松弛素-2(Relaxin-2)作为一种天然的多肽激素,被证实能抑制HSC激活并促进ECM降解,具有极佳的治疗潜力。
然而,天然多肽在体内的半衰期极短,频繁给药带来的负担和依从性问题严重限制了其临床应用。环状RNA(circRNA)凭借其闭环结构展现出优异的稳定性,作为一种新兴的生物药载体,为蛋白质替代疗法提供了更长效且低免疫原性的选择。
2025年12月17日,南方科技大学王泽峰等团队在Molecular Therapy - Nucleic Acids发表了题为“Circular RNA encoding relaxin-2 as a potential therapy for liver fibrosis”的研究论文。该研究通过脂质纳米颗粒(LNP)静脉递送编码松弛素-2的环状RNA(cRLN2),能够在体内实现治疗性蛋白的持续表达,并有效缓解小鼠的肝纤维化。


文章索引
【标题】Circular RNA encoding relaxin-2 as a potential therapy for liver fibrosis
【发表期刊】Molecular Therapy - Nucleic Acids
【发表日期】2025年12月17日
【作者及团队】南方科技大学王泽峰等团队
【IF】6.1
研究结果
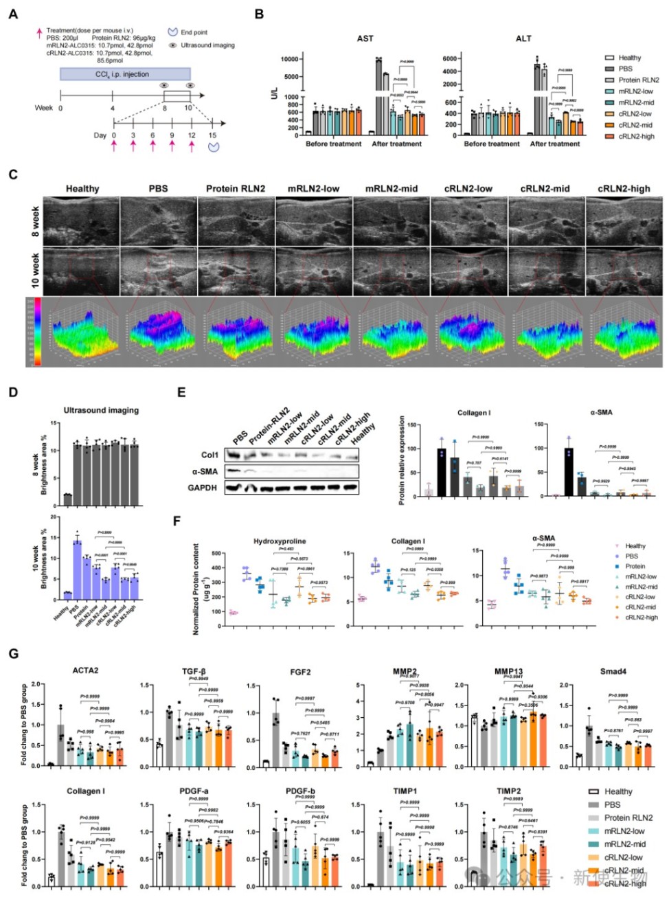
一、编码人松弛素-2的circRNA在小鼠模型中有效抵抗肝纤维化
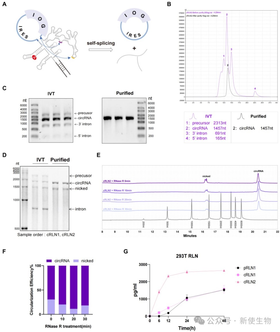
研究团队通过体外转录和高效液相色谱法(HPLC)纯化合成了cRLN2,并证明其能在体外细胞中高效表达松弛素蛋白。

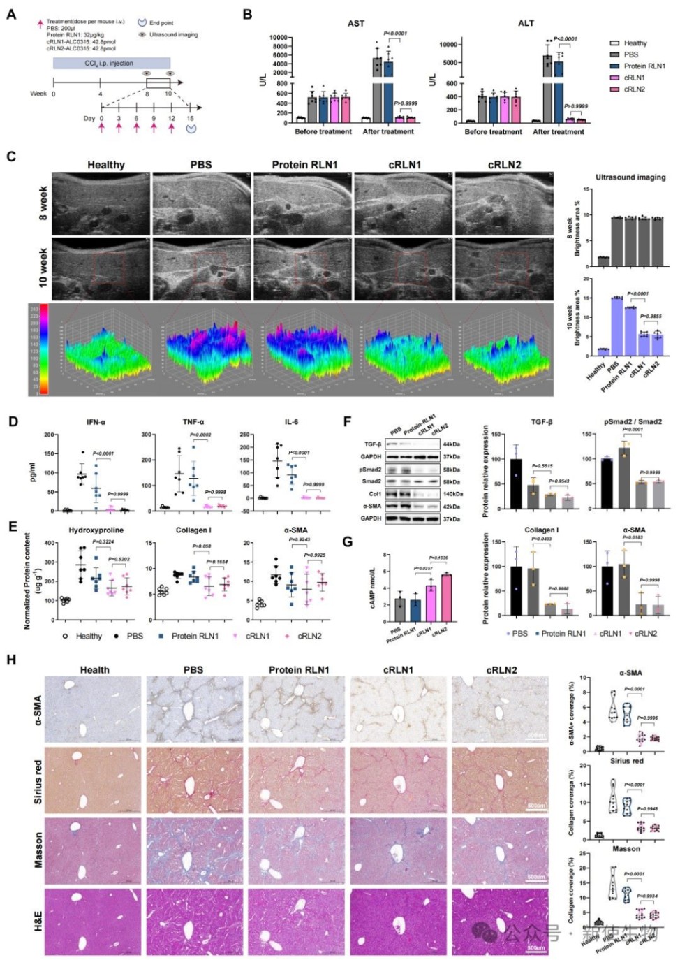
在四氯化碳(CCl4)诱导的肝纤维化小鼠模型中,经LNP递送的cRLN2显著降低了血清转氨酶水平、减少了胶原蛋白沉积和肝星状细胞活化,其疗效与鼠源cRLN1相当,且优于直接注射松弛素蛋白。

二、cRLN治疗能够逆转肝纤维化的关键细胞与分子病理特征
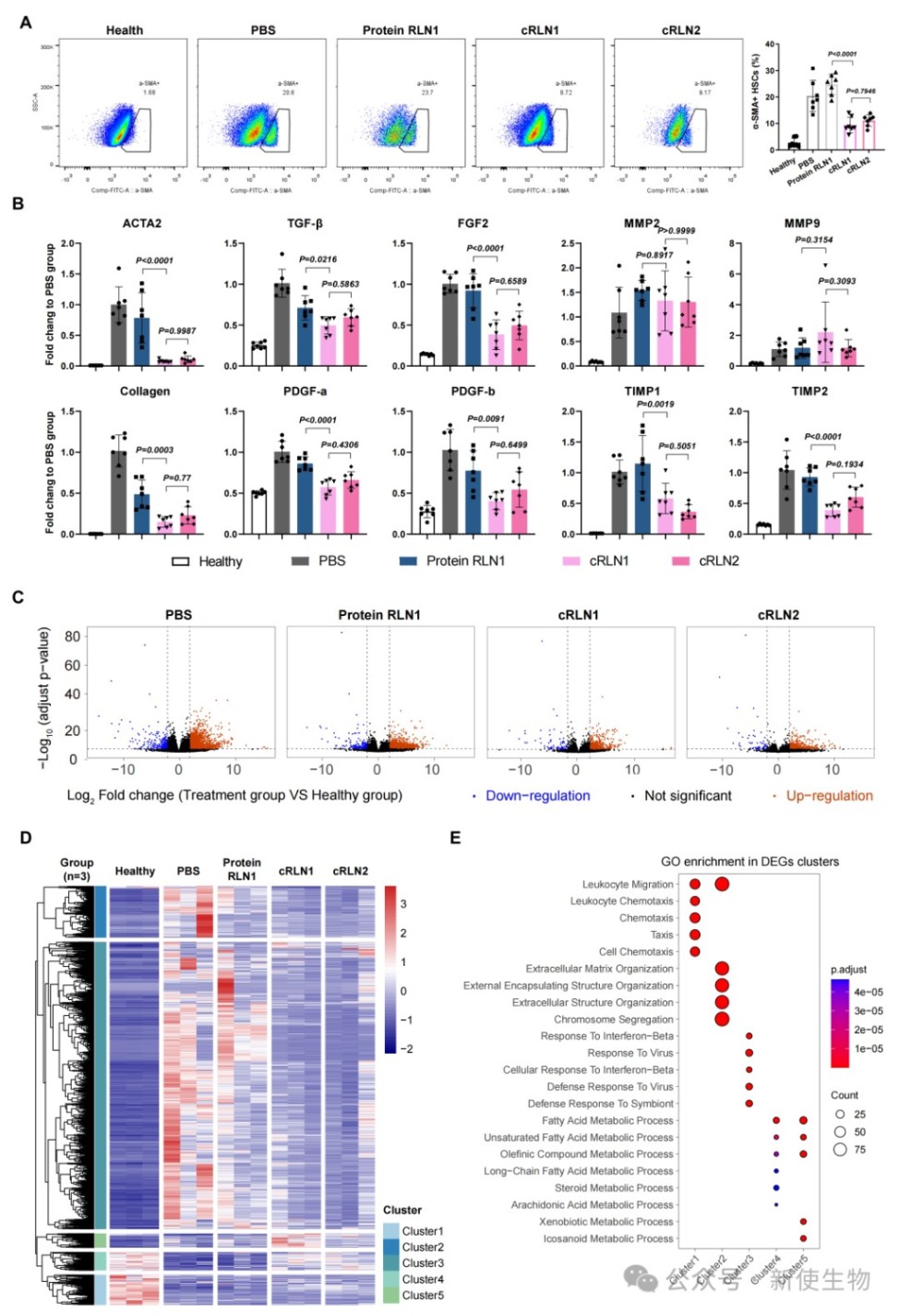
通过流式细胞术和转录组测序分析,研究发现cRLN2治疗能显著减少纤维化肝脏中活化的肝星状细胞数量。
此外,治疗还逆转了与纤维化相关的基因表达谱,下调了细胞外基质组织、炎症趋化等通路,同时上调了与正常代谢功能相关的基因,表明cRLN2从分子层面促进了肝脏功能的恢复。

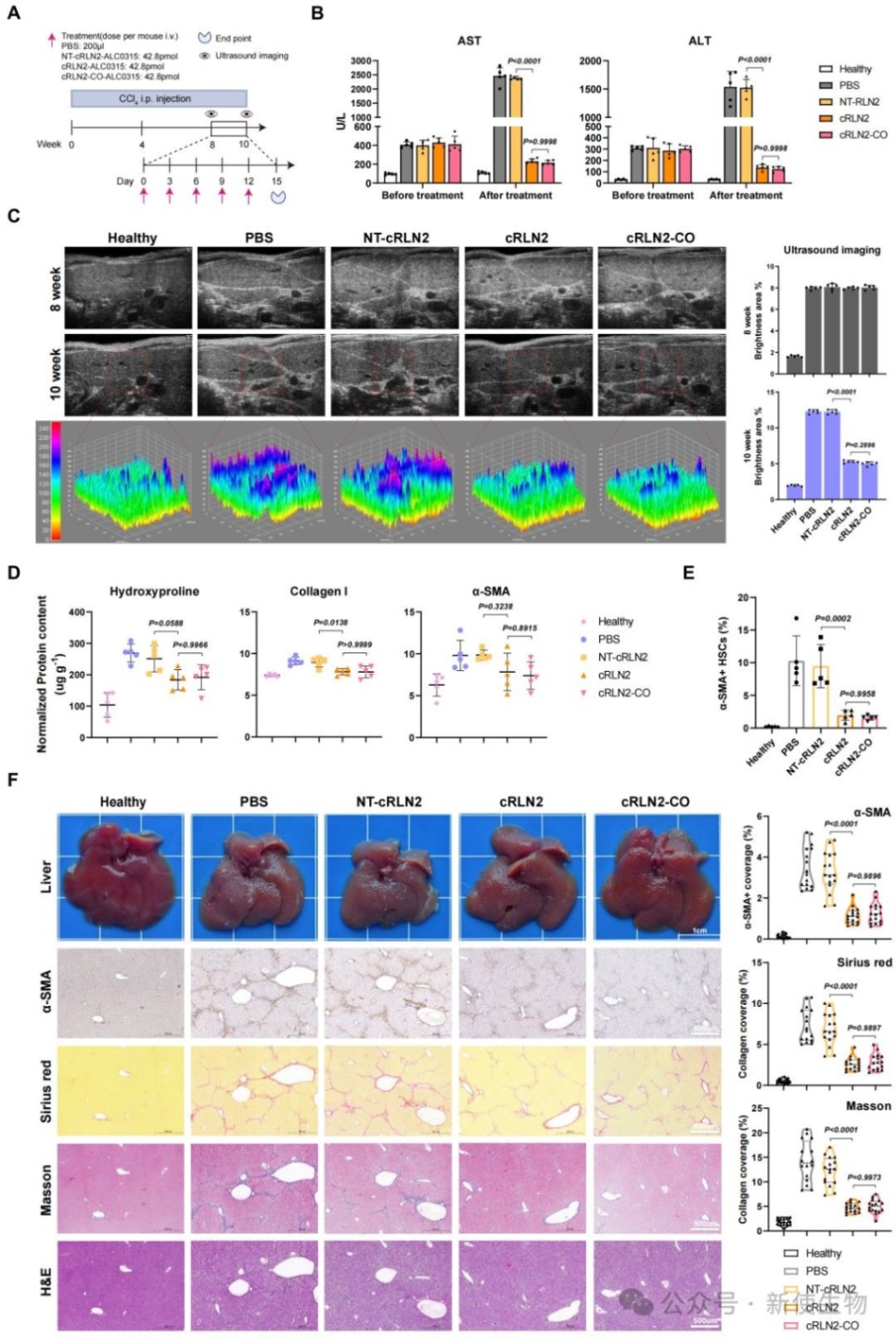
三、与修饰mRNA相比,未修饰circRNA展现出更持久的蛋白表达特性
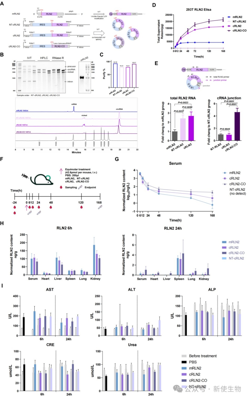
研究团队直接比较了未修饰的cRLN2与经过N1-甲基假尿苷(N1Ψ)完全修饰的线性mRNA(mRLN2)。
体外实验显示,cRLN2比mRLN2更稳定,蛋白表达总量更高。
在健康小鼠体内,虽然mRLN2在注射后6小时的表达峰值更高,但cRLN2在24小时后展现出更平稳、更持久的蛋白表达,且安全性良好。

四、未修饰cRLN2在肝纤维化模型中展现出与修饰mRLN2相当的治疗效果
在肝纤维化模型中,研究人员比较了等摩尔剂量的cRLN2和mRLN2的疗效。
结果表明,无论是低剂量还是中等剂量,未修饰的cRLN2在改善肝功能、降低纤维化程度上均与化学修饰的mRLN2效果相当,且展现出良好的剂量-效应关系,确定了中等剂量为最佳给药方案。

五、密码子优化未能显著提升当前给药方案下的治疗效果
尽管密码子优化的cRLN2-CO在药代动力学上表现出更稳定的蛋白表达,但在肝纤维化模型中,其治疗效果与未优化的cRLN2相比没有显著差异。
这表明在当前给药剂量和频率下,cRLN2产生的蛋白已足以达到治疗饱和,而其本身作为非编码RNA并无直接抗纤维化作用。

总结
本研究成功开发了一种编码松弛素-2的环状RNA药物,并证实其通过LNP静脉递送后,可在小鼠体内安全、持久地表达功能性蛋白,有效逆转严重的肝纤维化。这些发现不仅为肝纤维化提供了一种极具前景的治疗新策略,也为circRNA作为下一代核酸药物平台治疗慢性疾病奠定了坚实的理论与实验基础。
| 新使生物专业翻译组一站式服务平台 |
| 产品名称 |
我们能够针对微量细胞或组织,如卵母细胞、卵巢、临床穿刺样品等产出高质量翻译组数据结果。
超高的准确性为研究非经典的开放阅读框(ORFs)提供极大便利,提高微肽(肿瘤新生抗原)的挖掘效率。
另外新使生物提供多物种多聚核糖体分析(Polysome profiling),了解更多翻译组技术信息可登录 www.neoribo.com。
点击图片查看
点击图片查看

关于我们
产品中心
技术服务
技术中心
联系我们
