
导读
组织驻留巨噬细胞(RTMs)是维持组织健康和稳态的核心细胞,它们在胚胎期就进入组织并通过自我更新长期存在。RTMs在不同组织中执行特异性功能,例如在脑部修剪神经元突触,在肺部清除表面活性物质,在肝脏清除衰老的红细胞。
当组织受损时,骨髓来源的单核细胞会进入组织并分化为RTMs,以修复组织和补充巨噬细胞群体。然而,控制单核细胞向RTMs转变以及维持成熟RTMs的通用细胞内源性机制尚不明确。
多胺是重要的代谢物,其中亚精胺是脱氧羟腐胺合酶(DHPS)的底物,DHPS能催化翻译起始因子eIF5A发生羟腐胺化修饰。经过修饰的eIF5A能提高特定mRNA的翻译效率,但其在不同生物学背景下的具体调控机制和靶标基因仍有待阐明。
2026年1月21日,约翰霍普金斯大学Erika L. Pearce和Daniel J. Puleston团队合作在Nature发表了一篇题为“The transition from monocyte to tissue-resident macrophage requires DHPS”的论文。该研究发现,DHPS及其催化的eIF5A羟腐胺化是单核细胞分化为功能性RTMs所必需的一个细胞内在的、组织非依赖性的关键通路。

文章索引
【标题】 The transition from monocyte to tissue-resident macrophage requires DHPS
【发表期刊】 Nature
【发表日期】 2026年1月21日
【作者及团队】约翰霍普金斯大学Erika L. Pearce和Daniel J. Puleston团队
【IF】48.5
研究结果
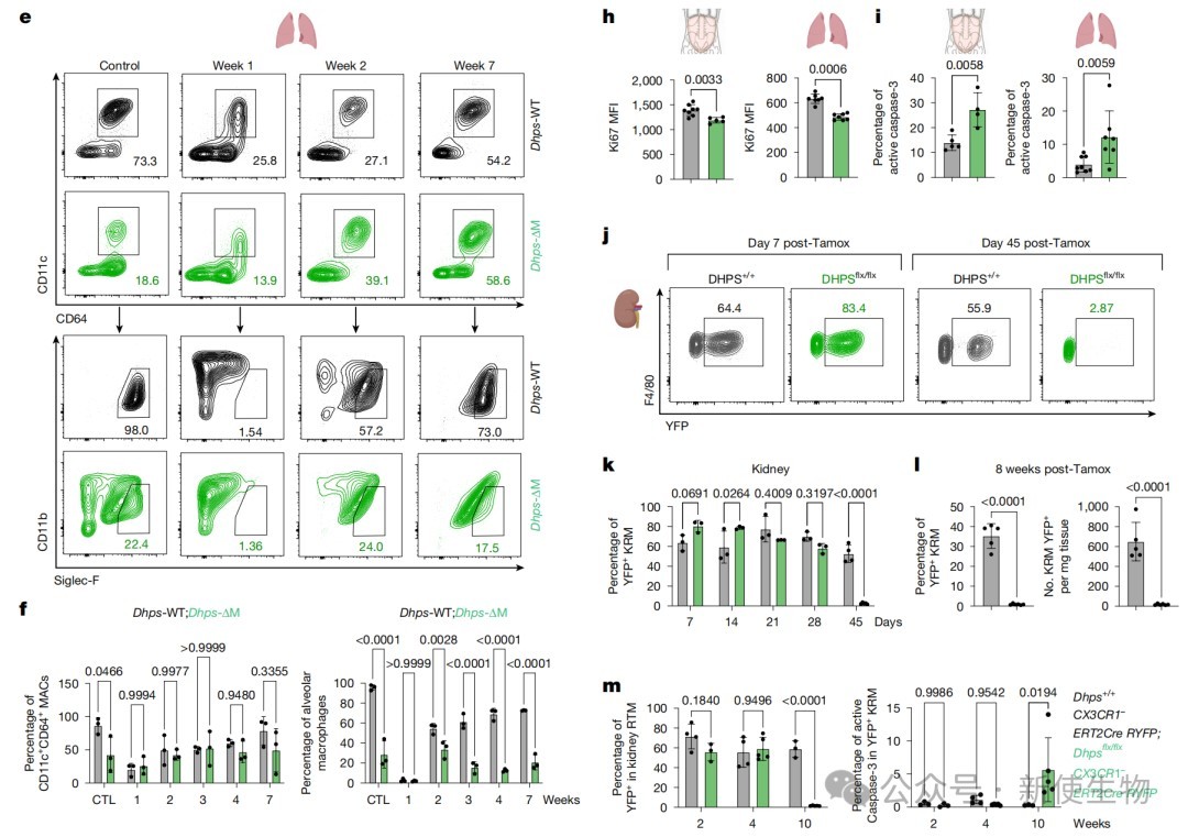
一、髓系细胞特异性敲除DHPS导致全局性组织驻留巨噬细胞缺陷
通过构建髓系细胞特异性敲除DHPS的小鼠模型(Dhps-ΔM),发现其腹腔、肺、肝、心脏、脑、脾和肾脏等多个组织中的成熟RTMs显著减少。
尽管组织中仍存在F4/80⁺巨噬细胞,但流式细胞术显示这些细胞缺乏各组织特有的成熟标志物,表明DHPS对RTM的形成至关重要。


二、DHPS是单核细胞向RTMs成熟以及巨噬细胞存活所必需的
通过联体共生、骨髓移植和巨噬细胞清除等模型,研究证明DHPS缺陷组织的RTM生态位空缺导致持续的单核细胞涌入,但这些细胞无法成功分化为成熟RTMs。
进一步研究发现,DHPS缺陷的巨噬细胞增殖能力下降而凋亡增加,导致其在组织中无法长期存活。



三、DHPS缺失导致RTM分化受阻
对腹腔和肺部的巨噬细胞进行单细胞RNA测序分析发现,Dhps-ΔM小鼠体内缺失了代表成熟RTMs的细胞簇。
然而,这些小鼠体内积聚了大量处于不成熟状态的中间态巨噬细胞,表明DHPS缺失阻断了巨噬细胞向成熟RTM的分化路径。

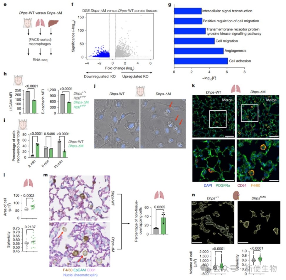
四、DHPS缺失导致细胞黏附和信号传导缺陷
通过蛋白质组学、Ribo-seq核糖体印迹分析和转录组学分析,研究发现DHPS缺失导致细胞黏附和信号通路相关蛋白的表达普遍下调。


五、DHPS缺失改变细胞形态和组织相互作用
共聚焦成像显示DHPS缺陷的巨噬细胞在体内形态更圆、体积更大。
与正常细胞相比,它们与组织基质细胞的接触和相互作用显著减少,这与细胞黏附能力下降的表型一致。

六、DHPS缺陷的巨噬细胞丧失关键的组织稳态维持功能
功能实验表明,DHPS缺陷的巨噬细胞清除凋亡细胞的能力显著减弱,导致小鼠肺部出现肺泡蛋白沉积症和炎症细胞浸润。
在肝脏损伤模型中,DHPS缺陷的髓系细胞无法有效修复组织损伤,表明DHPS对于RTMs执行组织稳态维持功能是必需的。



总结
本研究揭示了多胺-羟腐胺化通路在巨噬细胞生物学中的一个核心作用,即DHPS是调控单核细胞向组织驻留巨噬细胞(RTMs)分化的一个不依赖于组织的通用分子开关。通过影响细胞黏附和信号通路相关蛋白的翻译,DHPS确保了巨噬细胞能够正确地整合进组织微环境并执行其关键的稳态维持功能。
| 新使生物专业翻译组一站式服务平台 |
| 产品名称 |
我们能够针对微量细胞或组织,如卵母细胞、卵巢、临床穿刺样品等产出高质量翻译组数据结果。
超高的准确性为研究非经典的开放阅读框(ORFs)提供极大便利,提高微肽(肿瘤新生抗原)的挖掘效率。
另外新使生物提供多物种多聚核糖体分析(Polysome profiling),了解更多翻译组技术信息可登录 www.neoribo.com。
点击图片查看
点击图片查看

关于我们
产品中心
技术服务
技术中心
联系我们
