
导读
N⁶-甲基腺嘌呤(m⁶A)是真核生物信使RNA(mRNA)上最常见的表观转录组修饰,在调控RNA代谢和生理过程中发挥着关键作用。m⁶A修饰由甲基转移酶(writers)、去甲基化酶(erasers)和m⁶A结合蛋白(readers)动态调控,其中一个重要功能是介导RNA的降解。
近年研究发现,m⁶A修饰也参与了宿主与病毒相互作用中的抗病毒防御。然而,在植物中,病原体如何逃避宿主m⁶A介导的RNA降解防御机制,其分子细节仍不清楚。
真核起始因子4A3(eIF4A3)是一种在哺乳动物细胞中被证实能抑制m⁶A修饰的RNA解旋酶。但eIF4A3在植物中的功能,及其是否参与植物的胁迫应答和抗病毒过程,目前尚待探索。
2026年1月8日,中国农业大学的杜开通团队在Nucleic Acids Research上发表了一篇题为“Potyviruses recruit host eIF4A3 to block m⁶A-mediated RNA decay by steric hindrance of viral RNA methylation in plants”的论文。该研究发现,马铃薯Y病毒科病毒通过其NIa-Pro蛋白劫持宿主RNA解旋酶eIF4A3,通过空间位阻效应阻止病毒RNA的m⁶A甲基化,从而逃避宿主m⁶A介导的RNA降解防御。


文章索引
【标题】Potyviruses recruit host eIF4A3 to block m⁶A-mediated RNA decay by steric hindrance of viral RNA methylation in plants
【发表期刊】Nucleic Acids Research
【发表日期】2026年1月8日
【作者及团队】中国农业大学杜开通团队
【IF】 13.1
研究结果
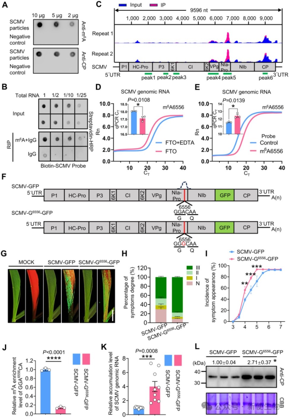
一、SCMV基因组RNA A6556位点的m⁶A修饰具有抗病毒功能
通过MeRIP-seq和SELECT-qPCR技术,研究者鉴定出SCMV基因组NIa-Pro编码区的A6556位点存在m⁶A修饰。
将该位点突变(A变为G)后,病毒在玉米中的积累量显著升高且症状加重,证明该修饰能抑制病毒复制。

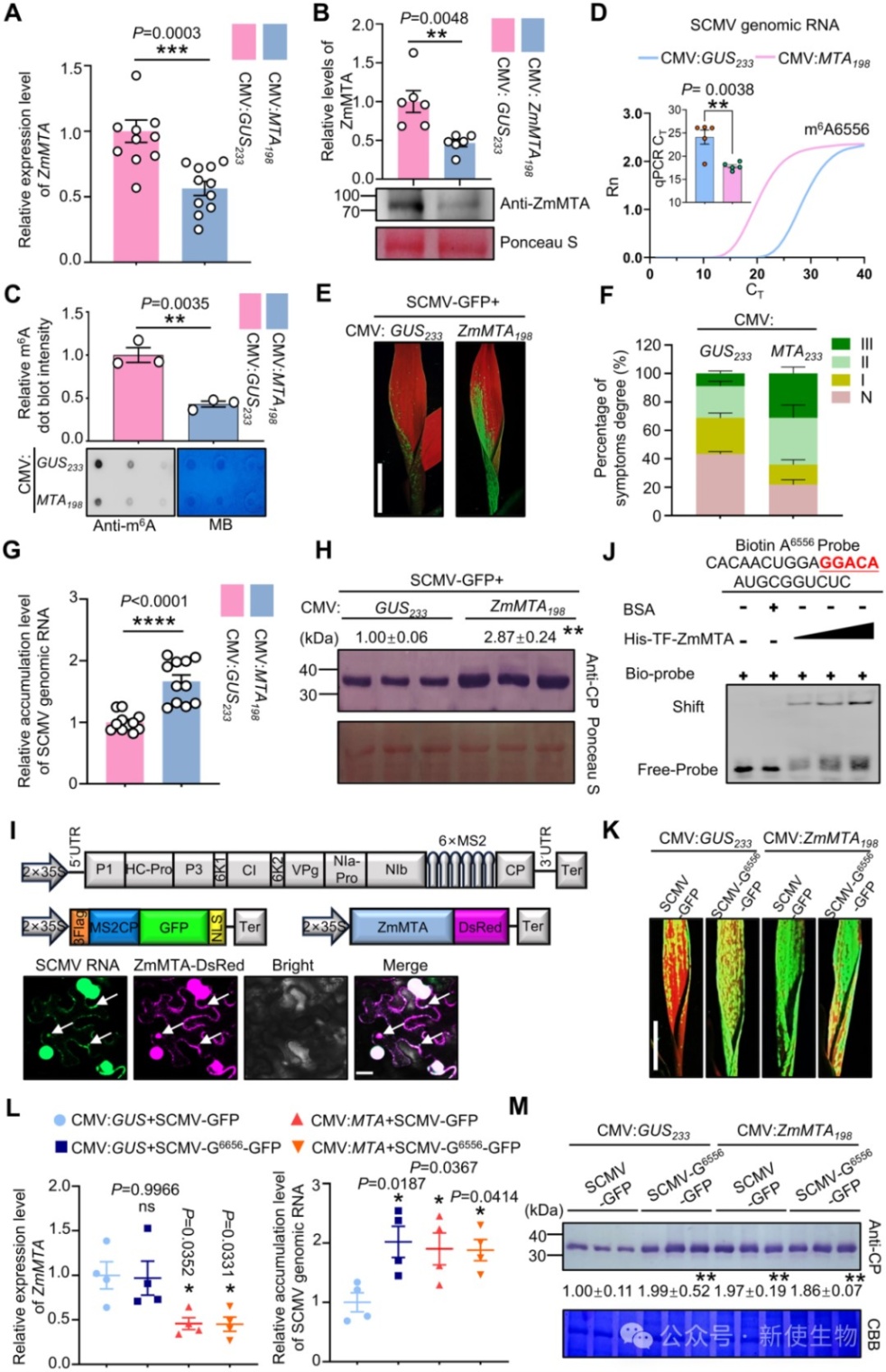
二、ZmMTA催化SCMV甲基化以限制病毒感染
利用CMV-VIGS技术诱导ZmMTA基因沉默,发现玉米中总m⁶A水平下降,同时SCMV A6556位点的修饰水平降低,导致病毒积累显著增加。
EMSA和MS2-tethering实验证实ZmMTA能直接结合并修饰SCMV RNA。

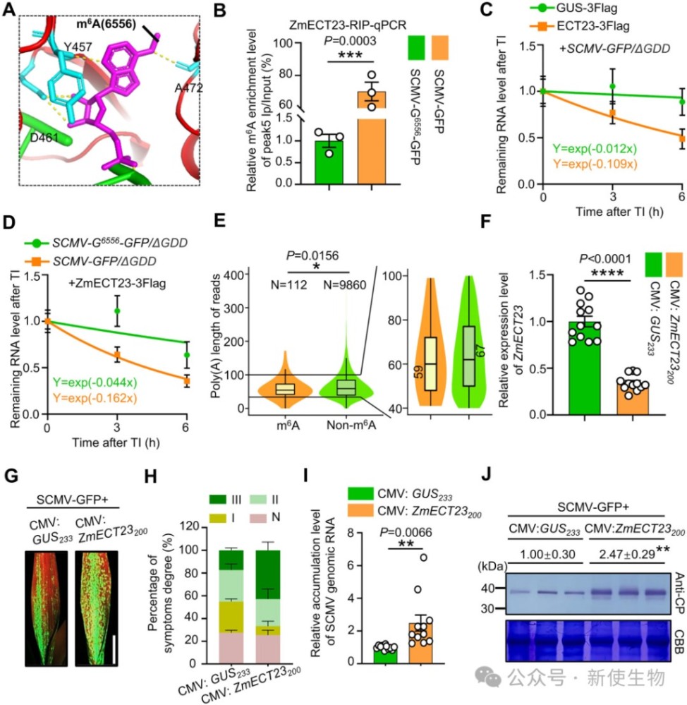
三、ZmECT23通过招募CCR4-NOT复合物降解病毒RNA
研究发现m⁶A阅读器ZmECT23能特异性结合修饰后的SCMV RNA,并通过与ZmCCR4直接互作招募CCR4-NOT复合体,促进病毒RNA的脱腺苷酸化和降解。

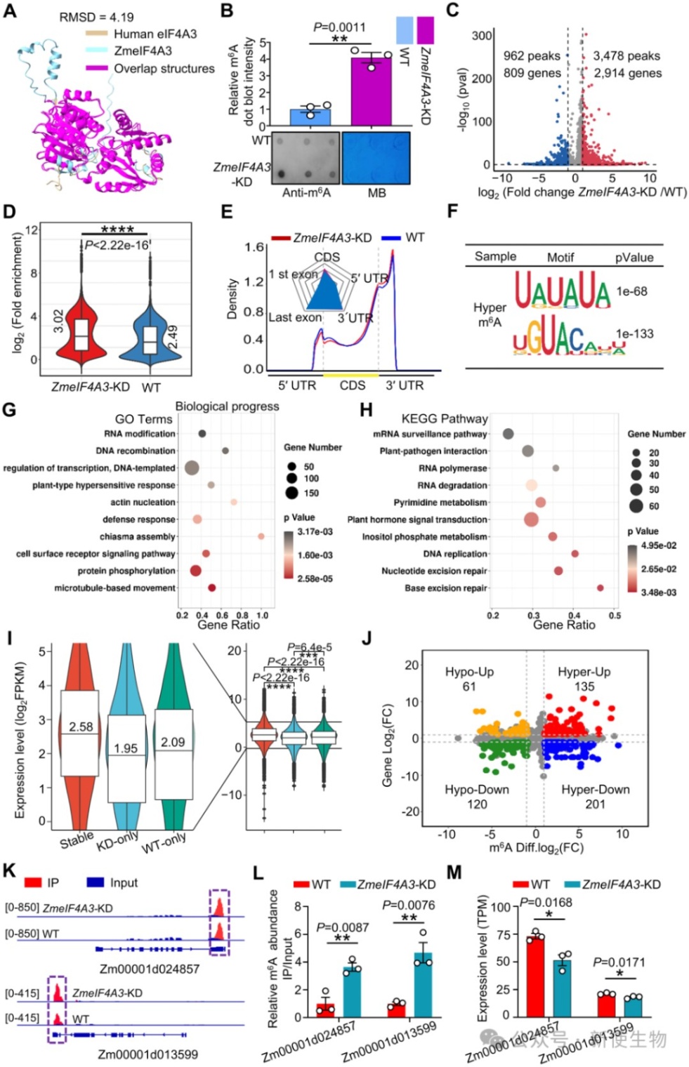
四、ZmeIF4A3是植物中保守的m⁶A抑制因子
通过对ZmeIF4A3-KD突变体进行全转录组MeRIP-seq分析,发现该基因缺失导致全基因组范围内m⁶A水平大幅升高。
结果表明ZmeIF4A3在维持玉米正常生长和调控mRNA稳定性中起核心抑制作用。

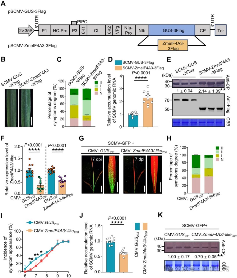
五、ZmeIF4A3作为促病毒因子被招募至病毒复制复合物
过表达ZmeIF4A3促进SCMV感染,而双沉默ZmeIF4A3及其同源基因则抑制病毒积累。

亚细胞定位和Co-IP实验证实,病毒蛋白NIa-Pro通过直接物理结合将ZmeIF4A3招募至病毒复制复合物(VRCs)中。

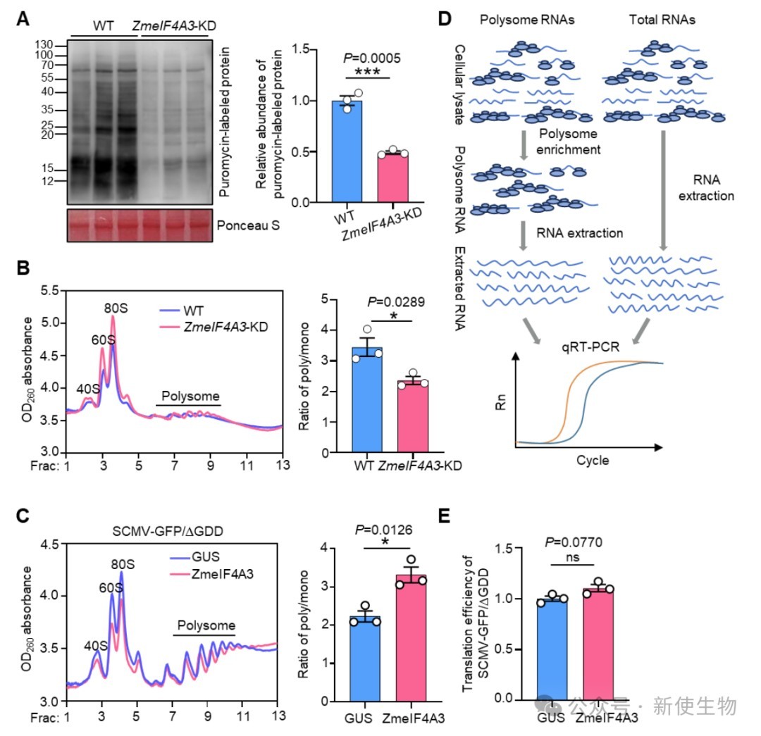
六、ZmeIF4A3通过竞争性结合屏蔽m⁶A修饰
RNA竞争结合实验和Polysome profiling多聚核糖体分析显表明,ZmeIF4A3并非通过调控翻译促进病毒感染,而是通过物理占据SCMV基因组RNA上的关键区域,阻碍ZmMTA靠近A6556位点。

这种空间位阻效应降低了病毒RNA的甲基化率,从而使其免受寄主免疫降解。

总结
本研究证明了马铃薯丫属病毒通过劫持宿主RNA解旋酶eIF4A3来屏蔽病毒RNA的甲基化,从而对抗宿主由m⁶A介导的RNA降解免疫通路。这一发现不仅明确了eIF4A3在植物中的表观转录组调控功能,也为通过精准编辑寄主因子培育广谱抗病作物提供了潜在靶点。
| 新使生物专业翻译组一站式服务平台 |
| 产品名称 |
我们能够针对微量细胞或组织,如卵母细胞、卵巢、临床穿刺样品等产出高质量翻译组数据结果。
超高的准确性为研究非经典的开放阅读框(ORFs)提供极大便利,提高微肽(肿瘤新生抗原)的挖掘效率。
另外新使生物提供多物种多聚核糖体分析(Polysome profiling),了解更多翻译组技术信息可登录 www.neoribo.com。
点击图片查看
点击图片查看

关于我们
产品中心
技术服务
技术中心
联系我们
