
导读
精子发生(Spermatogenesis)是一个复杂的生物学过程,涉及精原细胞的有丝分裂、精母细胞的减数分裂和精子细胞的变形分化。在减数分裂期间,DNA双链断裂(DSB)的形成和修复对于同源重组至关重要,任何缺陷都可能导致细胞凋亡。
在精子细胞变形阶段,细胞会经历剧烈的形态学变化,如细胞核浓缩、鞭毛组装和顶体形成,最终发育成成熟的精子。磷脂酰肌醇(PIPs)是细胞膜上的重要信号分子,其中磷脂酰肌醇(4,5)二磷酸(PI(4,5)P₂)含量最丰富,在多种细胞功能中发挥调节作用。
PI(4,5)P₂可以通过磷脂酰肌醇(3,4,5)三磷酸(PI(3,4,5)P₃)经磷酸酶去磷酸化产生。然而,在精子发生过程中,催化生成PI(4,5)P₂的关键磷酸酶及其功能尚未被深入研究。
2026年3月25日,南京医科大学祝辉、郭雪江和李妍团队合作,在Cell Death & Disease 上发表了题为“TPTE, a testis-specific PTEN family member, drives spermatogenesis via PI(4,5)P₂ synthesis”的研究论文。该研究发现睾丸特异性磷酸酶TPTE能够催化生成PI(4,5)P₂,并通过抑制AKT/mTOR信号通路在精子发生中发挥关键作用。

文章索引
【标题】 TPTE, a testis-specific PTEN family member, drives spermatogenesis via PI(4,5)P₂ synthesis
【发表期刊】 Cell Death and Disease
【发表日期】 2026年3月25日
【作者及团队】南京医科大学祝辉、郭雪江和李妍团队
【IF】 9.6
研究结果
一、TPTE是生殖细胞特异性的PI(3,4,5)P₃磷酸酶
通过免疫荧光和RT-PCR分析,研究团队证实TPTE在睾丸生殖细胞中特异性高表达,且在非梗阻性无精子症患者中显著下调。

体外生化实验表明,TPTE利用其磷酸酶结构域催化PI(3,4,5)P₃去磷酸化生成PI(4,5)P₂。

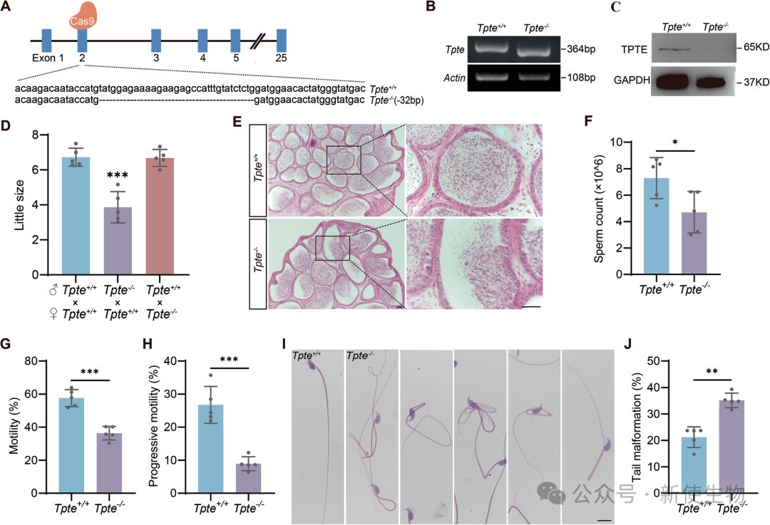
二、TPTE缺失导致雄性小鼠生育力受损
通过CRISPR/Cas9技术构建的TPTE敲除小鼠表现出雄性亚生育力,其窝仔数显著减少。
精子质量分析显示,敲除鼠的附睾精子密度、总数、活力和前向运动能力均显著下降,且精子尾部畸形率显著增高。

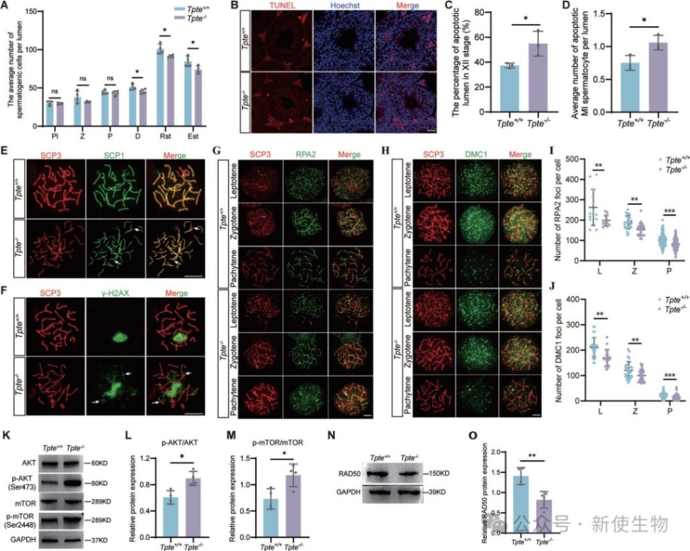
三、TPTE通过AKT/mTOR通路调控减数分裂中的DNA修复
TPTE缺失导致减数分裂I期精母细胞凋亡增加,同源染色体联会异常,以及DNA双链断裂(DSB)修复缺陷。
机制上,TPTE缺失引起下游AKT/mTOR信号通路过度活化,进而抑制了DSB修复关键蛋白RAD50的表达,最终影响了减数分裂的正常进行。

四、TPTE缺失导致精子鞭毛发育缺陷
透射电镜和免疫荧光分析显示,TPTE缺失小鼠的精子鞭毛结构紊乱,表现为微管和外致密纤维排列异常。
这种结构缺陷源于精子形成阶段的异常,导致了精子尾部畸形和运动能力丧失。

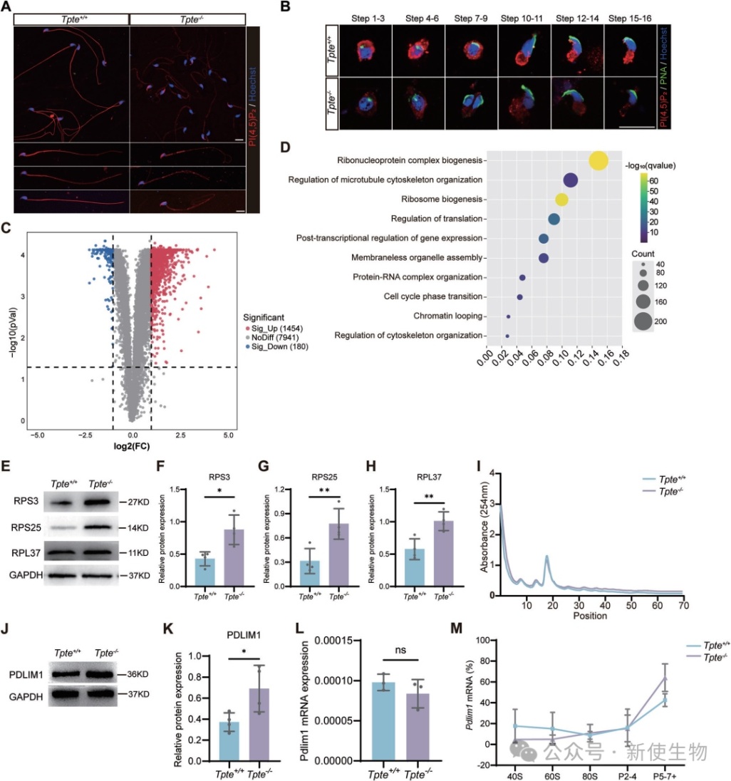
五、TPTE通过调控多聚核糖体翻译影响鞭毛形成
通过蛋白质组学和Polysome profiling多聚核糖体分析,作者发现TPTE缺失导致圆形精子细胞中微管负调节因子PDLIM1的翻译效率异常升高。
TPTE通过维持PI(4,5)P₂水平抑制AKT/mTOR通路,从而防止PDLIM1的过度翻译,确保鞭毛的正常组装。

总结
本研究证明了睾丸特异性蛋白TPTE通过合成PI(4,5)P₂并负向调控AKT/mTOR通路,协同保障了精母细胞的DNA修复和精子细胞的鞭毛发育。该成果阐明了非梗阻性无精症(NOA)患者中TPTE下调的致病机理,为男性不育的分子诊断提供了潜在靶点。
点击图片查看 点击图片查看新使生物专业翻译组一站式服务平台 产品名称

关于我们
产品中心
技术服务
技术中心
联系我们
