
导读
假尿苷(Ψ)是由尿苷异构化形成的一种丰富的RNA修饰。它存在于包括mRNA在内的多种RNA中,并被证实参与调控翻译保真度、RNA结构稳定性及前体mRNA加工等过程。
以往研究表明,Ψ修饰能够促进核糖体通读过早终止密码子,从而恢复全长蛋白的合成。然而,由于现有的修饰图谱不一致,且缺乏跨细胞类型的比较和与翻译数据的整合分析,人们对Ψ的化学计量、位置背景和聚集状态如何系统性影响翻译过程仍知之甚少。
此外,Ψ修饰的沉积具有显著的细胞类型特异性,并受分化、环境压力等因素的动态调控,表明它是一种重要的情境特异性调控标记。因此,迫切需要一种能够全面绘制Ψ图谱并整合功能分析的方法,以阐明其在转录后调控中的具体作用。
2026年4月13日,美国东北大学Sara H. Rouhanifard团队在Nucleic Acids Research上发表了题为“Multimodal profiling reveals cell type-specific pseudouridine modification and density-dependent translational regulation”的研究论文。该研究通过多组学分析,揭示了假尿苷修饰在不同细胞类型中的特异性模式,以及其对翻译调控的密度依赖性影响。

![]() |
文章索引
【标题】Multimodal profiling reveals cell type-specific pseudouridine modification and density-dependent translational regulation
【发表期刊】Nucleic Acids Research
【发表日期】2026年4月13日
【作者及团队】美国东北大学 Sara H. Rouhanifard 团队
【IF】13.1
研究结果
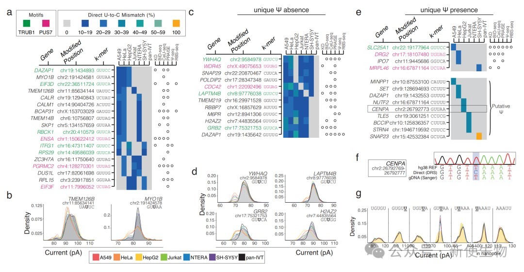
一、利用纳米孔测序绘制了六种人类细胞系的Ψ修饰图谱
研究团队使用纳米孔直接RNA测序技术结合Mod-pID分析流程,在六种人类细胞系中以单核苷酸分辨率绘制了Ψ图谱。
结果显示,不同细胞系的Ψ修饰景观存在差异,且Ψ合酶的mRNA或蛋白质表达水平与相应基序中Ψ位点的比例没有直接相关性。

二、鉴定出高度保守的管家Ψ位点并解析其结构特征
通过跨细胞系比较,研究鉴定出17个在所有细胞系中均高度保守的管家Ψ位点,其中大部分是TRUB1的底物。
二级结构预测显示,这些保守的Ψ位点倾向于位于发夹环结构中,这与酶识别的结构要求相符。

三、Ψ修饰的存在与否表现出细胞类型特异性
研究发现,即使某些转录本在所有细胞系中均有表达,其上的Ψ修饰也可能仅在部分细胞系中存在或缺失。
纳米孔测序的原始离子电流信号证实了这种细胞类型特异性修饰状态的真实性。

四、纳米孔测序揭示了转录本的II型超修饰模式
利用长读长测序技术,研究鉴定出同一转录本甚至同一基序内存在多个假尿苷的II型超修饰现象。
研究发现,这种超修饰的模式在不同细胞系间存在差异,该技术甚至能鉴定出在同一基序内罕见的双Ψ修饰。

五、Ψ修饰对蛋白翻译的调控作用具有密度依赖性
通过整合蛋白质组学和Ribo-seq核糖体印迹分析数据,研究揭示了Ψ修饰对翻译的双重调控作用。
单个保守的、由TRUB1介导的Ψ修饰与蛋白质丰度增加相关,而包含多个聚集Ψ位点的转录本虽然翻译效率更高,但其蛋白质丰度反而降低。
体外翻译实验进一步证实,在生理相关范围内增加Ψ密度会直接导致蛋白质产量下降。

总结
本研究通过对六种人类细胞系的多组学分析,系统揭示了mRNA假尿苷(Ψ)修饰对翻译调控的双重作用。研究发现单个位点的Ψ修饰能够促进蛋白表达,而多个位点聚集形成的高密度修饰则会通过可能阻碍翻译延伸的过程来抑制蛋白总产出,从而建立了一个Ψ密度依赖性调控蛋白质组的分子框架。
| 新使生物专业翻译组一站式服务平台 |
| 产品名称 |
点击图片查看
点击图片查看

关于我们
产品中心
技术服务
技术中心
联系我们

