
导读
细胞周期的有序进行由细胞周期蛋白依赖性激酶(CDKs)严格调控。WEE1激酶通过磷酸化抑制CDK1和CDK2的活性,是防止DNA复制异常和有丝分裂提前进入的关键负调控因子。
在DNA损伤或复制压力下,细胞周期检验点被激活,WEE1活性增强,从而阻止细胞进入有丝分裂,为DNA修复提供时间。因此,在许多癌细胞中,使用WEE1抑制剂(WEE1i)可以强制细胞带伤进入有丝分裂,引发“有丝分裂灾难”而导致细胞死亡。
基于这一原理,WEE1抑制剂作为一种靶向治疗策略已进入临床研究,并显示出治疗潜力。然而,临床上观察到患者对WEE1抑制剂的响应存在显著差异,表明除了已知的p53突变外,还有其他未知的遗传因素在决定其疗效和毒性中发挥作用。
2025年11月24日,荷兰格罗宁根大学Marcel A.T.M. van Vugt与加拿大多伦多大学Daniel Durocher团队合作在Nature Communications发表了题为“WEE1 inhibitors trigger GCN2-mediated activation of the integrated stress response”的论文。该研究发现,WEE1抑制剂除了已知的细胞周期检查点抑制作用外,还会作为GCN2激酶的直接激动剂,触发整合应激反应(ISR)。

文章索引
【标题】WEE1 inhibitors trigger GCN2-mediated activation of the integrated stress response
【发表期刊】Nature Communications
【发表日期】2025年11月24日
【作者及团队】荷兰格罗宁根大学Marcel A.T.M. van Vugt与加拿大多伦多大学Daniel Durocher团队
【IF】15.7
研究结果
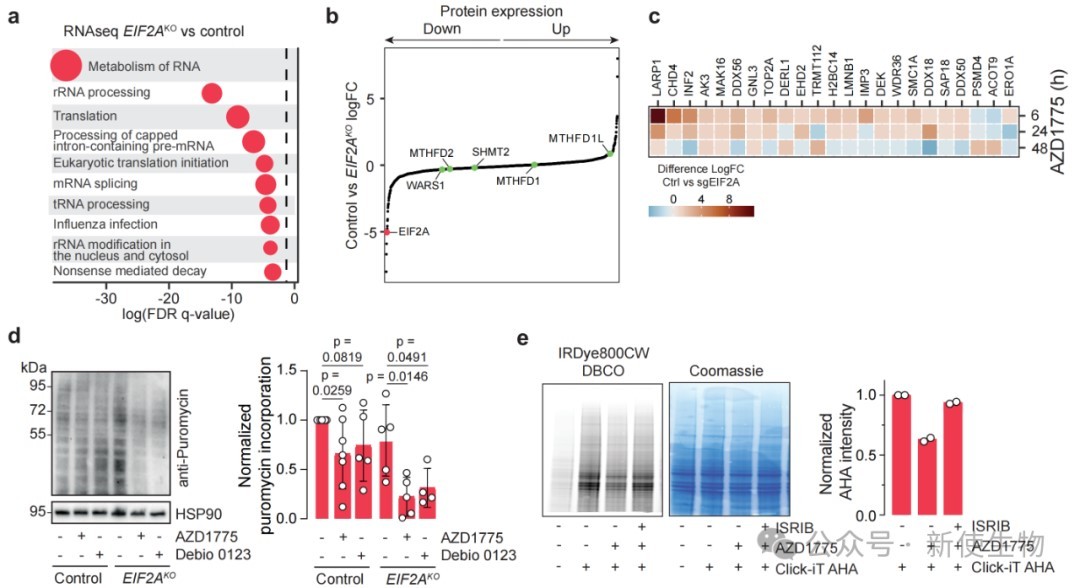
一、单倍体遗传筛选与eIF2A在WEE1抑制剂敏感性中的作用
研究人员利用单倍体HAP1细胞进行基因陷阱诱变筛选,发现EIF2A及一碳代谢相关基因的失活显著增加了细胞对WEE1抑制剂AZD1775的敏感性。
虽然EIF2A的缺失导致细胞在WEE1抑制剂处理下存活率下降,但单细胞EdU测序和DNA纤维分析显示,这种敏感性并不是由于DNA复制压力的增加或复制动力学的改变所致。



二、WEE1抑制剂通过GCN2激活诱导整合应激反应(ISR)
基因表达分析和CRISPR筛选表明,WEE1抑制剂处理会导致GCN2依赖性的ISR激活,表现为ATF4上调和总体mRNA翻译受抑,且在EIF2A缺失细胞中翻译抑制更为显著。
敲除GCN2或其辅因子GCN1,或者使用ISR抑制剂ISRIB,能够部分挽救WEE1抑制剂引起的细胞毒性,证明GCN2介导的ISR通路在调节药物敏感性中起关键作用。


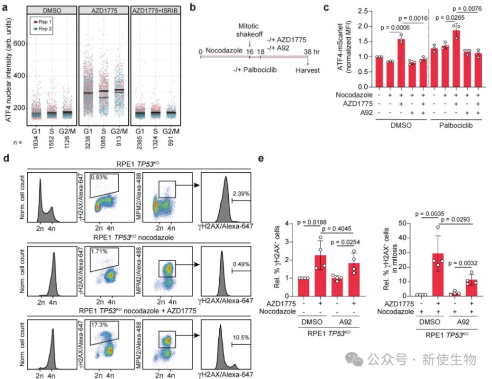
三、ISR激活与细胞周期效应的独立性
实验证实,WEE1抑制剂诱导的ATF4上调独立于细胞周期状态,即使在有丝分裂期或G1期阻滞的细胞中也能发生。
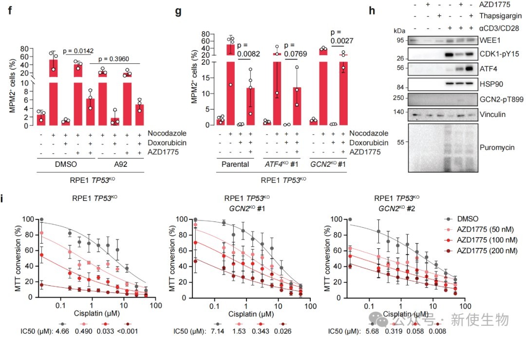
作者发现,阻断GCN2虽然减少了ISR信号,但并不影响WEE1抑制剂诱导的DNA损伤、过早有丝分裂进入以及对DNA损伤化疗药物的增敏作用,说明这两种效应机制是分离的。


四、WEE1抑制剂破坏核糖体动力学及翻译质量控制
CRISPR协同作用筛选发现,敲除核糖体质量控制(RQC)通路中的关键蛋白会增强细胞对WEE1抑制剂的敏感性。
利用单分子成像技术(socRNA)和Polysome profiling多聚核糖体分析,研究发现WEE1抑制剂会损害核糖体在暂停位点的再循环过程,且这一效应依赖于GCN2的活性,同时证明ISR的激活需要持续的翻译过程。


五、WEE1抑制剂通过直接结合脱靶激活GCN2
研究发现,即便敲低WEE1蛋白,WEE1i依然能激活GCN2,说明这不是一个在靶效应。
利用NanoBRET和体外激酶实验,研究证实多种WEE1i能直接与GCN2激酶结构域结合,从而异常激活它。
此过程需要GCN1的存在和持续的翻译活动,揭示了WEE1i通过脱靶机制激活ISR的分子模型。



六、低剂量联合用药策略可规避ISR激活
在TP53敲除的癌细胞中,低剂量的WEE1抑制剂(Debio 0123)与PKMYT1抑制剂(RP-6306)联用显示出强大的协同杀伤效果。
在产生协同效应的低剂量下,WEE1抑制剂并未诱导GCN2介导的ATF4上调,表明该联合策略可以在保留细胞周期致死效应的同时,避免由高剂量药物引起的脱靶ISR激活及潜在毒性。


总结
该研究揭示了WEE1抑制剂具有双重药理活性:既能按预期抑制WEE1导致细胞周期检查点失效,又能通过脱靶直接结合并激活GCN2引发整合应激反应。这一发现不仅解释了WEE1抑制剂复杂的毒理机制,还提出了一种通过低剂量联合PKMYT1抑制剂来规避ISR毒性并保持抗肿瘤疗效的优化治疗策略。
| 新使生物专业翻译组一站式服务平台 |
| 产品名称 |
我们能够针对微量细胞或组织,如卵母细胞、卵巢、临床穿刺样品等产出高质量翻译组数据结果。
超高的准确性为研究非经典的开放阅读框(ORFs)提供极大便利,提高微肽(肿瘤新生抗原)的挖掘效率。
另外新使生物提供多物种多聚核糖体分析(Polysome profiling),了解更多翻译组技术信息可登录 www.neoribo.com。
点击图片查看
点击图片查看

关于我们
产品中心
技术服务
技术中心
联系我们
