
导读
2型糖尿病(T2D)是由胰岛素分泌受损和胰岛素抵抗共同导致的复杂代谢性疾病。大规模全基因组关联分析(GWAS)已发现数千个与T2D风险相关的遗传位点,但其潜在的功能机制仍不明确。
胰腺β细胞的功能衰竭是T2D发生发展的核心环节,因此深入研究候选基因在β细胞中的作用至关重要。传统的单基因功能研究方法通量较低,且难以捕捉细胞在复杂生理应激状态下的异质性转录变化。
核糖体质量控制(RQC)和整合应激反应(ISR)是维持细胞内蛋白质稳态的关键监控机制。然而,核糖体相关质量控制基因在β细胞胰岛素合成及糖尿病病理过程中的具体功能尚待系统性挖掘。
2026年1月2日,上海交通大学医学院附属瑞金医院曹亚南团队在Nature Metabolism上发表了题为“Single-cell perturbations decipher ribosomal stress-surveillance regulators in type 2 diabetes”的论文。该研究利用Perturb-seq技术系统筛选了T2D相关基因,鉴定出ZZEF1是调控胰岛素合成和β细胞应激的关键因子。

文章索引
【标题】Single-cell perturbations decipher ribosomal stress-surveillance regulators in type 2 diabetes
【发表期刊】Nature Metabolism
【发表日期】2026年1月2日
【作者及团队】上海交通大学医学院附属瑞金医院曹亚南团队
【IF】20.8
研究结果
一、Perturb-seq技术筛选并鉴定出ZZEF1为β细胞的关键功能基因
研究团队利用CRISPRi结合单细胞测序技术(Perturb-seq)对人胰岛β细胞系中的61个T2D相关基因进行功能筛选。
结果成功鉴定出21个功能基因,并首次揭示了ZZEF1在调控β细胞蛋白质分泌、内质网应激和细胞衰老等关键通路中发挥重要作用。


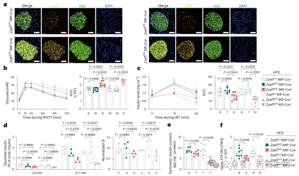
二、ZZEF1基因敲除显著损害胰岛素合成与分泌
通过构建全身性和β细胞特异性ZZEF1敲除小鼠模型,研究发现ZZEF1缺失会导致小鼠在高脂饮食下出现糖耐量受损和胰岛素分泌缺陷。
这一结论在人胰岛组织中得到验证,表明ZZEF1对维持成熟胰岛素的合成至关重要。



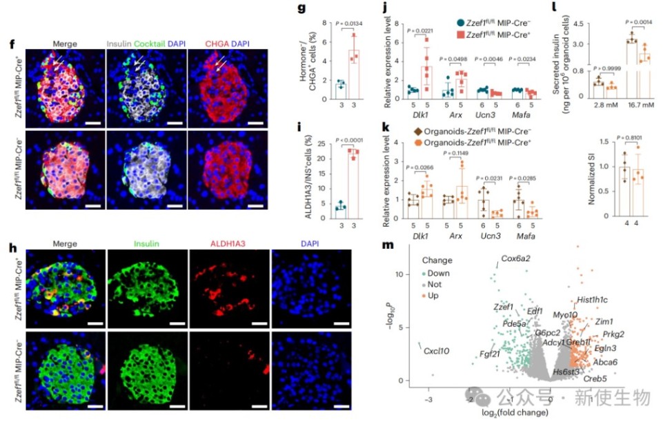
三、ZZEF1缺失导致β细胞亚型应激与去分化
通过对小鼠胰岛进行单细胞测序,研究人员将β细胞划分为四种反映工作与应激状态的亚型。

ZZEF1敲除小鼠的β细胞表现出显著的应激水平升高和去分化标志物表达增加,证明ZZEF1是维持β细胞身份和功能的关键调控因子。


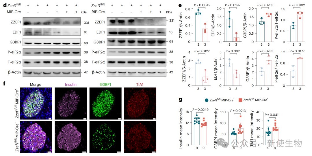
四、ZZEF1通过核糖体质量控制(RQC)通路调控β细胞应激
机制研究发现,ZZEF1缺失导致RQC通路的传感器EDF1水平下降,进而激活整合应激反应(ISR),表现为eIF2α磷酸化水平和应激颗粒标志物的增加。


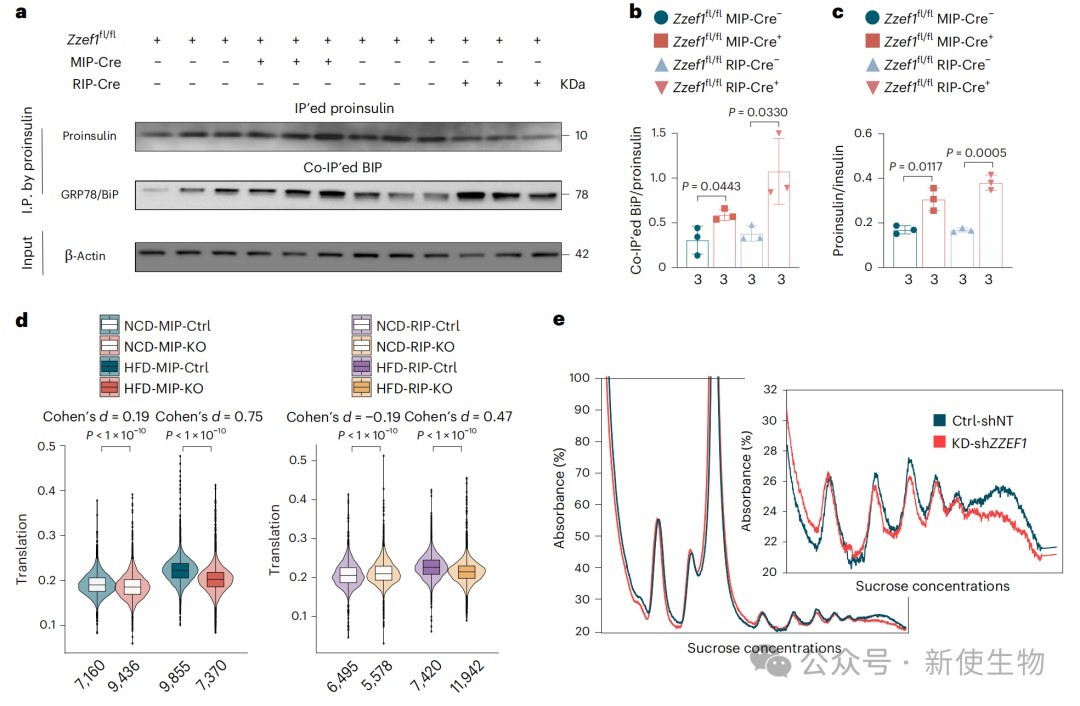
五、RQC传感器EDF1能有效恢复ZZEF1缺失β细胞的功能
研究证明EDF1是ZZEF1的关键下游效应分子,其在ZZEF1缺失的β细胞中过表达能够显著恢复胰岛素分泌、降低细胞应激水平并改善细胞功能。
该结果证实了ZZEF1-EDF1轴在调控胰岛素生产质量控制中的核心作用。


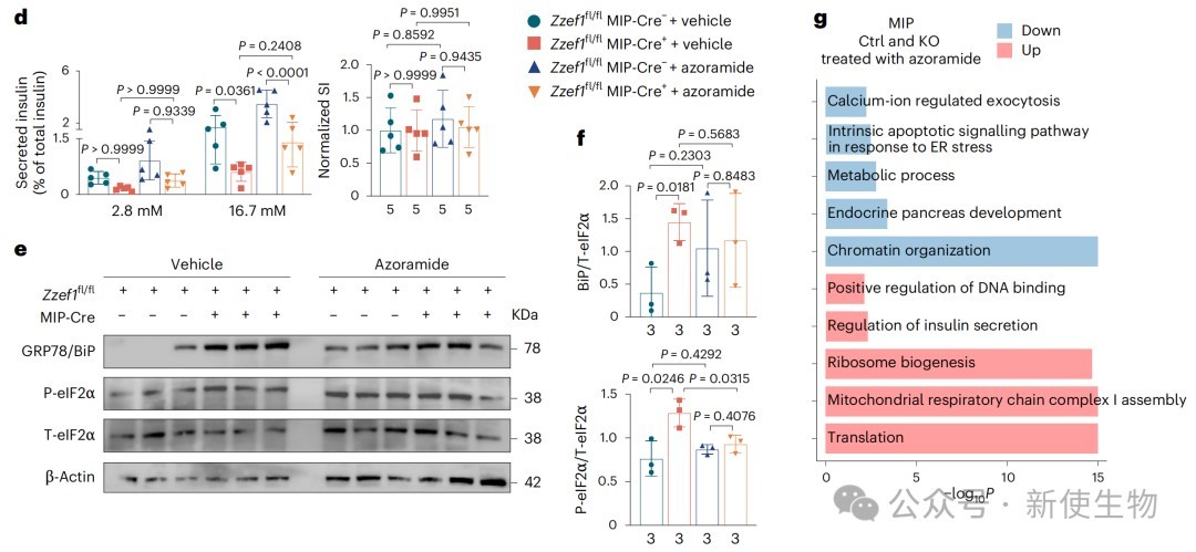
六、靶向ISR通路的药物可改善ZZEF1缺失β细胞的功能障碍
研究人员测试了ISR抑制剂ISRIB和UPR抑制剂azoramide的治疗潜力。
这两种小分子药物均能有效恢复ZZEF1敲除小鼠离体胰岛的葡萄糖刺激的胰岛素分泌功能,且azoramide在活体实验中也能改善小鼠的糖耐量,提示靶向该通路是T2D的潜在治疗策略。


七、Perturb-seq揭示RQC通路在β细胞功能中的普遍重要性
为了进一步探究RQC通路在β细胞中的作用,研究对40个RQC相关基因进行了Perturb-seq筛选。
结果发现多个RQC通路成员在调控胰岛素分泌和应激反应中发挥关键作用,证实了核糖体应激监视系统对于维持β细胞稳态的普遍重要性。


总结
本研究通过高通量的Perturb-seq技术成功筛选并验证了T2D相关基因ZZEF1在β细胞中的关键功能。研究揭示了ZZEF1通过调控核糖体质量控制(RQC)通路来维持胰岛素的正确合成与β细胞稳态,为理解T2D的发病机制并开发新的治疗策略提供了重要见解。
| 新使生物专业翻译组一站式服务平台 |
| 产品名称 |
我们能够针对微量细胞或组织,如卵母细胞、卵巢、临床穿刺样品等产出高质量翻译组数据结果。
超高的准确性为研究非经典的开放阅读框(ORFs)提供极大便利,提高微肽(肿瘤新生抗原)的挖掘效率。
另外新使生物提供多物种多聚核糖体分析(Polysome profiling),了解更多翻译组技术信息可登录 www.neoribo.com。
点击图片查看
点击图片查看

关于我们
产品中心
技术服务
技术中心
联系我们
