
导读
癌细胞通过重编程翻译和代谢过程来驱动肿瘤的发生发展。氨基酸利用途径的重编程对于优化分解与合成代谢、促进癌细胞增殖和抑制细胞死亡至关重要,是肿瘤代谢可塑性的一个共同特征。
具体而言,癌基因驱动的氨基酸流重塑涉及分解代谢与蛋白质合成之间的精细调节。酪氨酸作为一种非必需氨基酸,在肝细胞中除了作为蛋白质合成的结构单元外,还可通过五步酶促级联反应被降解。
然而,在癌症病理发生过程中,蛋白质合成与分解代谢这两个过程如何协调以维持氨基酸利用的平衡,我们对此的深入理解仍然不足。此前的代谢组学研究已发现肝细胞癌(HCC)患者肿瘤组织中的酪氨酸水平显著下降,但其背后的机制及潜在的治疗价值尚不明确。
2026年3月6日,北京化工大学王艳东与内蒙古医科大学陈卫东团队合作,在Nature Communications上发表了一篇题为“Targeting tRNA-dependent tyrosine usage unveils a metabolic vulnerability in hepatocellular carcinoma”的论文。该研究发现,肝细胞癌(HCC)细胞通过增加酪氨酸摄取并减少其分解代谢,将酪氨酸优先用于蛋白质翻译过程,从而形成一种独特的代谢依赖。

文章索引
【标题】 Targeting tRNA-dependent tyrosine usage unveils a metabolic vulnerability in hepatocellular carcinoma
【发表期刊】 Nature Communications
【发表日期】 2026年3月6日
【作者及团队】北京化工大学王艳东与内蒙古医科大学陈卫东团队
【IF】15.7
研究结果
一、肝癌重塑酪氨酸代谢以满足蛋白质合成需求
通过对人和小鼠的肝癌及癌旁组织进行代谢组学分析,发现肿瘤组织中酪氨酸水平显著降低但其摄取增加、分解代谢减少。
动物实验表明,限制膳食酪氨酸(TR饮食)能显著抑制MYC驱动等多种肝癌模型的肿瘤发生发展并延长生存期,揭示了肝癌对酪氨酸的高度依赖性。


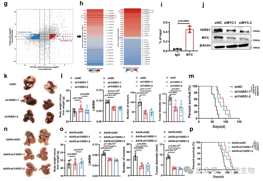
二、MYC通过上调YARS1和tRNA-TyrGUA增强酪氨酸的翻译利用
研究发现,肝癌组织中酪氨酸更多地被用于蛋白质合成,表现为酪氨酰-tRNA合成酶1(YARS1)和tRNA-TyrGUA的表达显著上调。
通过ChIP等实验证实,癌基因MYC能直接结合YARS1启动子并激活其转录,从而满足肿瘤增殖对蛋白质合成的旺盛需求


三、限制酪氨酸翻译可利用性特异性抑制NDUFB8和SCD1的翻译
作者通过转录组、Ribo-seq核糖体印迹分析、蛋白质组联合分析发现,限制酪氨酸翻译可利用性(RTTA)会选择性地降低富含酪氨酸密码子的蛋白翻译,特别是线粒体复合物I亚基NDUFB8和脂肪酸去饱和酶SCD1。
这导致线粒体复合物I组装缺陷、氧化磷酸化功能障碍以及脂质过氧化增加,最终诱导铁死亡。

四、CRISPR筛选揭示RTTA疗法的协同靶点
通过全基因组CRISPR筛选,研究人员发现敲除铁死亡抑制因子(如GPX4)或抗凋亡蛋白(BCL2)能显著增强RTTA的抗肿瘤效果。
基于此,研究团队将RTTA与已批准的药物索拉非尼(铁死亡诱导剂)或维奈托克(BCL2抑制剂)联用,在小鼠模型中展现出强大的协同抗癌活性。


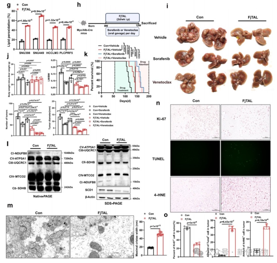
五、酶解酪氨酸作为一种有效的治疗策略
研究证明,来源于细菌的酪氨酸解氨酶(FjTAL)能够高效特异性地降解酪氨酸,从而在体外和体内有效抑制肝癌细胞增殖。
FjTAL治疗同样通过抑制NDUFB8和SCD1的翻译,诱导线粒体功能缺陷和铁死亡,单独或与靶向药联用均能显著抑制肿瘤生长。


六、YARS1抑制剂酪氨醇可有效抑制肝癌生长
研究人员进一步探索了直接靶向酪氨酸翻译机器的策略,发现YARS1的竞争性抑制剂酪氨醇(tyrosinol)能有效阻断酪氨酸的氨酰化过程。
在小鼠模型中,酪氨醇治疗同样能够抑制NDUFB8和SCD1的翻译,诱导线粒体功能障碍和铁死亡,从而显著抑制肿瘤生长并提高生存率。

总结
本研究揭示了肝癌细胞在酪氨酸分解代谢与蛋白质合成之间的竞争性利用机制,即优先将酪氨酸用于翻译以支持肿瘤生长。基于这一发现,文章提出了多种限制酪氨酸翻译可用性的策略,这些策略通过诱导线粒体功能障碍和铁死亡来抑制肿瘤,为肝癌治疗提供了有前景的单独或联合治疗方案。
| 新使生物专业翻译组一站式服务平台 |
| 产品名称 |
我们能够针对微量细胞或组织,如卵母细胞、卵巢、临床穿刺样品等产出高质量翻译组数据结果。
超高的准确性为研究非经典的开放阅读框(ORFs)提供极大便利,提高微肽(肿瘤新生抗原)的挖掘效率。
另外新使生物提供多物种多聚核糖体分析(Polysome profiling),了解更多翻译组技术信息可登录 www.neoribo.com。
点击图片查看
点击图片查看

关于我们
产品中心
技术服务
技术中心
联系我们
