
导读
mRNA疗法作为一种治疗疾病的新兴方法,具有巨大的潜力。mRNA疗法利用细胞的蛋白质合成机制来生产由递送的mRNA编码的所需蛋白质,从而应用于疫苗开发和蛋白质替代疗法等多个领域。
新冠疫情期间mRNA疫苗的成功开发和部署进一步凸显了这项技术的变革潜力。然而,从递送的mRNA分子中实现高效和一致的蛋白质翻译仍然是一个关键挑战,对于蛋白质替代疗法尤其重要。
mRNA的生物不稳定性以及细胞中复杂的mRNA翻译调控机制会导致蛋白质表达欠佳。因此,提高mRNA的表达是提高基于mRNA的疗法的治疗效果和降低所需剂量的关键。
2025年11月12日,中山大学谢志、何瑶团队在Nature Communications上发表了一篇题为“Deep generative optimization of mRNA codon sequences for enhanced mRNA translation and therapeutic efficacy”的论文。该研究开发了一种名为RiboDecode的深度学习框架,它能通过直接学习大规模核糖体印迹分析(Ribo-seq)数据,生成并优化mRNA的密码子序列,从而显著提高蛋白质的表达水平和mRNA疗法的治疗效果。

文章索引
【标题】Deep generative optimization of mRNA codon sequences for enhanced mRNA translation and therapeutic efficacy
【发表期刊】Nature Communications
【发表日期】2025年11月12日
【作者及团队】中山大学谢志、何瑶团队
【IF】15.7
研究结果
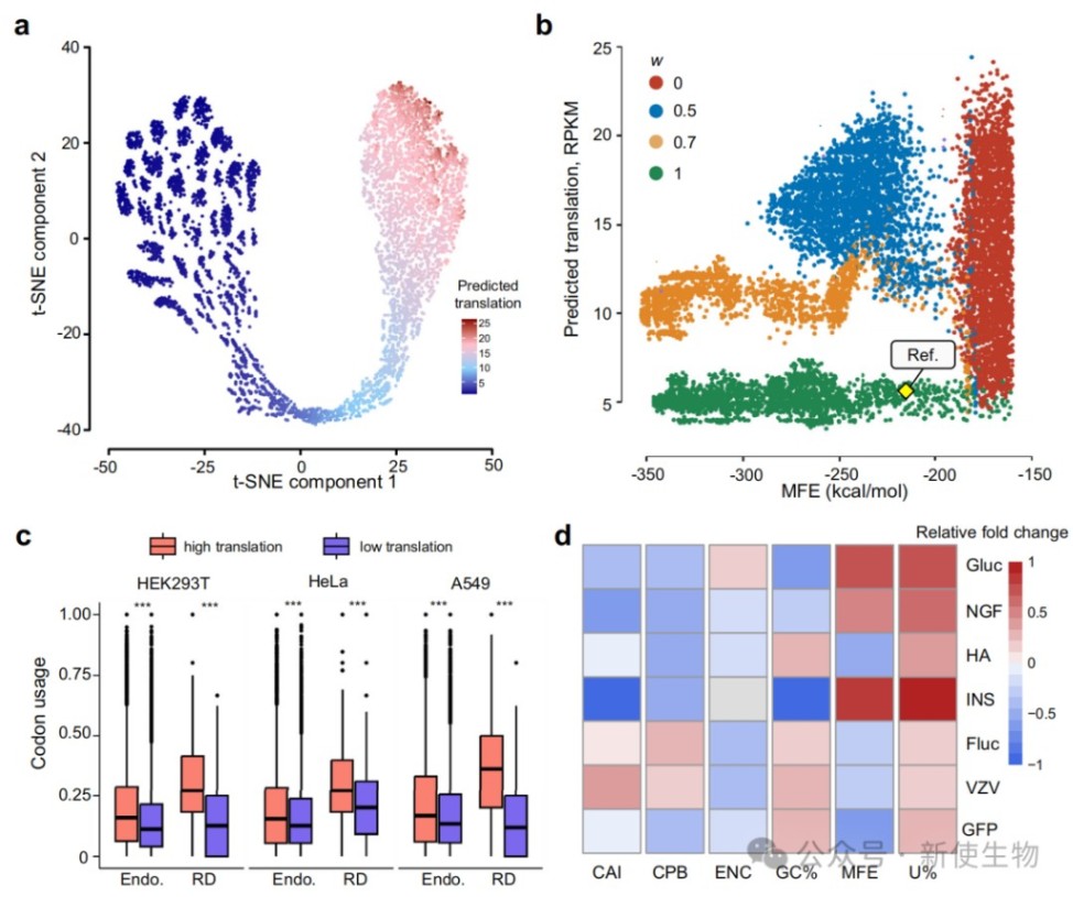
一、RiboDecode是一种用于mRNA密码子优化的深度学习框架
RiboDecode框架由翻译预测模型、MFE(最小自由能)预测模型和密码子优化器三部分组成。
它能够直接从大规模Ribo-seq核糖体印迹分析数据中学习,综合考虑mRNA密码子序列、mRNA丰度和细胞环境(由RNA-seq图谱代表)来预测翻译水平,并通过梯度上升法迭代优化密码子序列。


二、翻译预测模型具有稳健的性能和良好的泛化能力
该预测模型在未见过的基因和细胞环境等交叉验证集上均表现出强大的预测准确性(R²>0.8)。
通过消融分析证实,mRNA丰度、密码子序列和细胞环境均对预测有贡献,并且模型发现靠近翻译起始位点(TSS)的密码子对翻译预测更为重要,这与生物学知识相符。

三、RiboDecode通过放大内源高效翻译模式来增强翻译
通过对优化策略的分析发现,RiboDecode不仅模拟而且放大了在内源高效翻译mRNA中观察到的密码子使用偏好。
此外,它以一种复杂且依赖于具体mRNA的方式,综合调节尿嘧啶含量(U%)和有效密码子数(ENC)等多种序列特征,以实现翻译效率的最大化。

四、实验验证了RiboDecode的多功能性与有效性
实验结果表明,针对高斯荧光素酶(Gluc)的优化序列,其蛋白表达水平显著超越了参考序列和其他优化方法设计的序列。
该框架还能成功设计出在特定细胞系(HEK293T)中优先表达的序列,并在未经修饰、m1Ψ修饰和环状mRNA等多种形式下均表现出稳健的优化效果。

五、RiboDecode增强了mRNA流感疫苗的免疫原性
在疫苗应用中,经RiboDecode优化的流感血凝素(HA)mRNA(RD3)在体外表达量比野生型高约6倍。
在小鼠体内实验中,接种优化HA mRNA的小鼠产生的增强免疫(boost)中和抗体滴度比接种WT序列的小鼠高出近10倍,证明了其增强疫苗效力的巨大潜力。

六、优化NGF mRNA显著提升了蛋白表达和治疗效果
在蛋白质替代疗法应用中,优化的神经生长因子(NGF)mRNA(RD3)在体外和体内均表现出更高的蛋白表达。
在视神经挤压损伤小鼠模型中,仅需使用1/5剂量的优化NGF mRNA,即可达到与全剂量WT序列相当的视网膜神经节细胞神经保护效果,展示了其在降低治疗剂量方面的价值。


总结
本研究开发的RiboDecode深度学习框架,标志着mRNA序列优化从基于规则的传统方法向数据驱动的生成式智能设计的范式转变。通过生成式优化,RiboDecode能够高效探索广阔的序列空间,设计出能显著提升蛋白表达和体内治疗效果的mRNA序列,代表了从基于规则到数据驱动的mRNA设计范式转变,为开发更强效的mRNA疗法提供了强有力的工具。
| 新使生物专业翻译组一站式服务平台 |
| 产品名称 |
我们能够针对微量细胞或组织,如卵母细胞、卵巢、临床穿刺样品等产出高质量翻译组数据结果。
超高的准确性为研究非经典的开放阅读框(ORFs)提供极大便利,提高微肽(肿瘤新生抗原)的挖掘效率。
另外新使生物提供多物种多聚核糖体分析(Polysome profiling),了解更多翻译组技术信息可登录 www.neoribo.com。
点击图片查看
点击图片查看

关于我们
产品中心
技术服务
技术中心
联系我们
