
导读
植物免疫机制的探索为作物抗病工程提供了新的途径。然而,通过异位表达抗性基因等方法获得的抗病性往往伴随着生长适应性代价,这使得改良后的种质在农业应用中并不理想。
因此,诱导型抗性因子的生产被认为是解决这一问题的潜在方案。真核生物中,mRNA的翻译主要以帽依赖的方式进行,43S前起始复合物从5' UTR帽端扫描并起始翻译于第一个起始密码子。
上游起始密码子(uAUGs)的存在会导致翻译起始在主要开放阅读框(mORF)的AUG处终止,从而提供替代的翻译起始位点。由遗漏扫描驱动的翻译移码能够产生不同的蛋白质亚型,从而促进生物体对不断变化的环境的适应。
2026年2月3日,浙江大学周雪平团队在aBIOTECH上发表了一篇题为“A pathogen-induced translational shift enhances plant disease resistance without obvious fitness costs”的论文。该研究发现拟南芥PI4KIII β1基因的5' UTR在免疫激活时会发生翻译位点漂移(translational shift),从而改变蛋白质的起始合成位点。

文章索引
【标题】A pathogen-induced translational shift enhances plant disease resistance without obvious fitness costs
【发表期刊】aBIOTECH
【发表日期】2026年2月3日
【作者及团队】浙江大学周雪平团队
【IF】5.0
研究结果
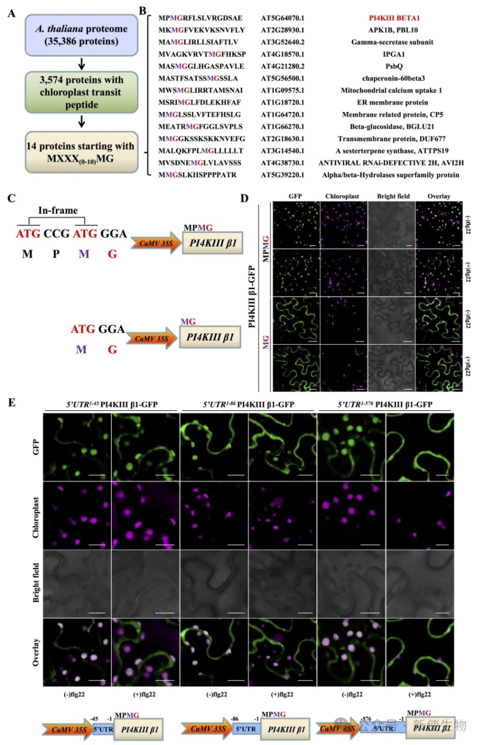
一、PI4KIIIβ1的翻译起始位点受病原体信号调控
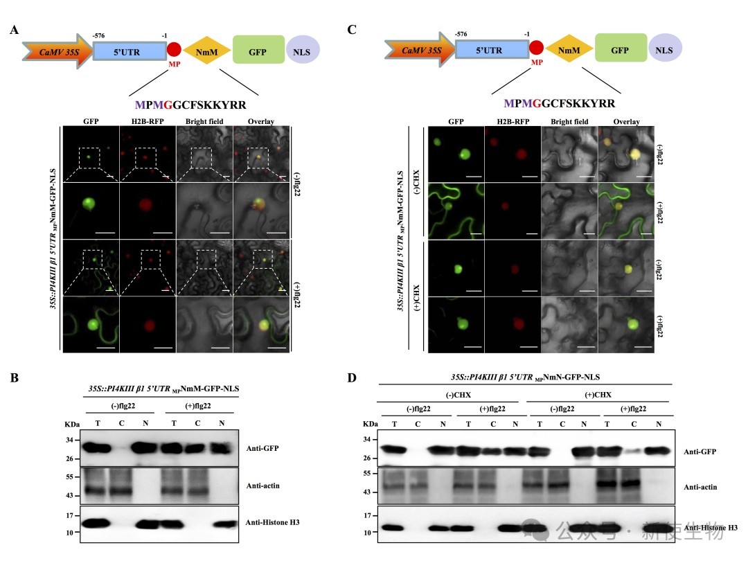
研究人员发现PI4KIIIβ1基因的mRNA有两个同框起始密码子,在正常情况下,翻译从第一个起始密码子开始,合成的蛋白靶向叶绿体。
当受到病原菌鞭毛蛋白flg22刺激后,核糖体发生遗漏扫描,跳过第一个起始密码子,从第二个起始密码子开始翻译,合成的蛋白则靶向细胞膜。
进一步研究证实,是PI4KIIIβ1完整的5' UTR序列介导了这一PAMP诱导的翻译起始位点转移。

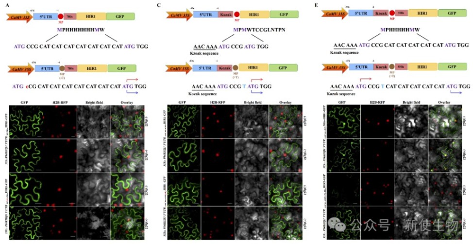
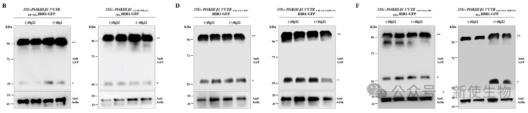
二、成功构建并优化了PAMP响应的翻译调控元件盒
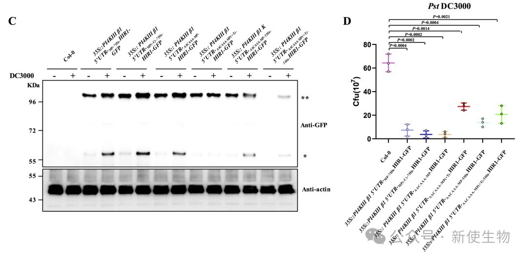
通过引入Kozak序列增强第一个起始密码子的识别、插入短间隔序列以及引入移码突变等策略,最终开发出一个元件盒(Kozak-MP(+T)-5His)。

该元件盒在正常条件下几乎不表达目标蛋白,但在flg22处理后,能高效地启动下游基因的翻译。

三、利用该元件盒调控抗病蛋白表达可避免适应性代价
研究团队将该元件盒用于控制细胞死亡诱导蛋白HIR1的表达。
结果显示,持续过表达HIR1会导致植物出现坏死病斑等自免疫症状,严重影响生长。
而利用优化后的元件盒控制HIR1表达的转基因拟南芥,在正常生长条件下表型与野生型无异,没有出现任何坏死斑点或产量下降,成功避免了抗病带来的适应性代价。



四、翻译转换介导的抗病蛋白表达赋予植物广谱抗病性
对转基因拟南芥的抗病性测试表明,携带该元件盒的植株在受到真菌细菌和病毒攻击时,能够快速合成HIR1蛋白,表现出显著增强的广谱抗病性。


这一结果证明,该系统能够在不牺牲产量的前提下,有效提升植物的抗病能力。

总结
本文鉴定并改造了植物内源的翻译起始调控元件,成功克服了抗病性与生长发育之间的矛盾。这一策略为利用翻译层面的精准调控来培育抗逆且高产的作物提供了全新的技术路线。
| 新使生物专业翻译组一站式服务平台 |
| 产品名称 |
我们能够针对微量细胞或组织,如卵母细胞、卵巢、临床穿刺样品等产出高质量翻译组数据结果。
超高的准确性为研究非经典的开放阅读框(ORFs)提供极大便利,提高微肽(肿瘤新生抗原)的挖掘效率。
另外新使生物提供多物种多聚核糖体分析(Polysome profiling),了解更多翻译组技术信息可登录 www.neoribo.com。
点击图片查看
点击图片查看

关于我们
产品中心
技术服务
技术中心
联系我们
