
导读
植物抗真菌肽(AFPs)是植物先天免疫系统的重要组成部分,在防御真菌病原体中发挥核心作用。随着全球范围内植物病原真菌耐药性的日益增强,AFPs因其高效且环境友好的特性,成为开发新型植物保护策略的理想替代方案。
除了传统的分泌型防御素等肽类,近年通过核糖体印迹分析(Ribo-seq)等技术发现的非经典肽(NCPs)也被证实具有抗真菌潜力。然而,现有的抗微生物肽(AMP)AI识别工具多针对广谱序列,缺乏专门针对植物来源AFPs的分类器。
由于植物AFPs序列相似性低、长度短且家族多样性高,传统的生物信息学方法在挖掘大规模基因组数据时面临巨大挑战。因此,开发专门针对植物AFPs的人工智能识别工具,对于深入理解植物防御机制和发现新型天然抗真菌分子具有重要意义。
2026年2月6日,上海交通大学余祥团队在Genome Biology上发表了一篇题为“FungiGuard: identification of plant antifungal peptides with artificial intelligence”的论文。该研究开发了名为FungiGuard的人工智能模型,通过整合多种深度学习和机器学习算法,实现了对植物抗真菌肽的高精度识别。

文章索引
【标题】FungiGuard: identification of plant antifungal peptides with artificial intelligence
【发表期刊】Genome Biology
【发表日期】2026年2月6日
【作者及团队】上海交通大学余祥团队
【IF】 10.1
研究结果
一、用于分类器训练的植物小肽数据集的构建与特征分析
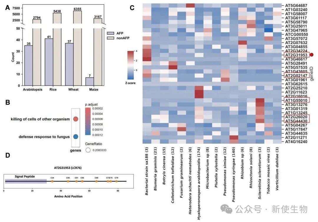
研究人员首先从PlantPepDB数据库中收集了506个已知的植物AFPs和2638个非AFPs作为训练数据。
分析发现,与非AFPs相比,植物AFPs通常序列更长且富含半胱氨酸,但半胱氨酸含量在不同AFP家族中存在差异,表明部分AFPs可能通过其他机制稳定结构。

二、FungiGuard模型的构建与性能评估
研究团队测试了多种机器学习模型,发现随机森林分类器(RFC)在单一模型中表现最佳。
随后,他们将RFC与四种深度学习模型(LSTM、biLSTM及其注意力增强变体)通过多数投票方案集成为一个名为FungiGuard的框架,该框架在所有五个模型一致投票时能达到最高的预测精确度。

三、FungiGuard在植物AFP识别任务上优于现有通用模型
通过与当前最先进的通用AFP预测模型AFP-MFL进行比较,FungiGuard在植物AFP的识别任务上表现出显著优势。
FungiGuard的精确度远高于AFP-MFL,同时假阳性率显著降低,证明了其在植物领域的专业性和高可靠性。

四、FungiGuard在多种植物中识别出来自短开放阅读框的候选AFPs
利用FungiGuard,研究人员对拟南芥、小麦、水稻和玉米的短开放阅读框(sORFs)编码的肽库进行筛选,成功预测出数百个候选AFPs。
对拟南芥中候选AFPs的分析表明,它们在功能上富集于防御反应,并且其编码基因在受到真菌侵染时表达上调。

五、从非经典ORFs中鉴定出候选AFP并验证AtcAFP5的抗真菌功能
研究团队进一步在拟南芥Ribo-seq核糖体印迹分析数据库中筛选了由uORFs、dORFs和ncORFs等非经典开放阅读框编码的肽,并鉴定出多个在响应灰霉病菌侵染时表达上调的候选AFPs。
通过体外和体内实验,他们成功验证了候选肽AtcAFP5具有显著抑制灰霉病菌生长和侵染的功能,并发现其T19和T20位点对于抗真菌活性至关重要。

六、基于随机序列生成预测新AFP并分析其理化特性
为了探索更广泛的AFP序列空间,研究人员基于已知AFPs的氨基酸组成和长度分布生成了10000条随机序列,并利用FungiGuard从中识别出514个潜在的新AFPs。
综合分析所有预测的AFPs和已知的AFPs发现,它们在α-螺旋含量、等电点和分子柔性等结构与理化性质上具有相似特征,并与非AFPs存在显著差异。

总结
本研究成功开发了FungiGuard这一专用于植物抗真菌肽(AFPs)识别的人工智能工具,它整合了多种机器学习模型,实现了高精度的预测。通过结合计算预测、结构分析和功能验证,该研究不仅为植物肽研究和可持续农业提供了实用的工具和概念性的见解,也为未来开发新型、环保的植物病害防治策略铺平了道路。
| 新使生物专业翻译组一站式服务平台 |
| 产品名称 |
我们能够针对微量细胞或组织,如卵母细胞、卵巢、临床穿刺样品等产出高质量翻译组数据结果。
超高的准确性为研究非经典的开放阅读框(ORFs)提供极大便利,提高微肽(肿瘤新生抗原)的挖掘效率。
另外新使生物提供多物种多聚核糖体分析(Polysome profiling),了解更多翻译组技术信息可登录 www.neoribo.com。
点击图片查看
点击图片查看

关于我们
产品中心
技术服务
技术中心
联系我们
