
导读
生物体为了生长和生存,需要不断适应环境中各种生物和非生物胁迫。作为响应,生物体会重编程基因表达,进而改变细胞内各种蛋白质的丰度。
例如,热激蛋白和活性氧清除剂等胁迫相关蛋白的表达通常会上调,以防止细胞损伤。细胞内蛋白质的丰度受到转录后调控、翻译控制和蛋白质降解等复杂过程的共同调控。
除了核心的核糖体和翻译机器,多种辅助蛋白也会与核糖体相互作用以调节蛋白质合成。其中一种调控因子是YchF,它是一种进化上保守的非典型GTP酶,已被证明与翻译机器相关,但其在植物蛋白质翻译中的具体作用和分子机制尚不清楚。
2026年2月12日,香港中文大学Hon-Ming Lam和Ming-Yan Cheung团队在Plant Communications上发表了一篇题为“The unconventional G-protein AtYchF1 interacts with the ribosomal protein AtRPS7 to modulate selective translation for balancing plant growth and stress response in Arabidopsis”的论文。该研究发现,拟南芥中的非典型G蛋白AtYchF1通过与核糖体蛋白AtRPS7相互作用,特异性地抑制了含有CUCU序列序列的胁迫相关mRNA的翻译。



文章索引
【标题】The unconventional G-protein AtYchF1 interacts with the ribosomal protein AtRPS7 to modulate selective translation for balancing plant growth and stress response in Arabidopsis
【发表期刊】Plant Communications
【发表日期】2026年2月12日
【作者及团队】香港中文大学Hon-Ming Lam和Ming-Yan Cheung团队
【IF】 11.6
研究结果
一、AtYchF1与核糖体蛋白AtRPS7直接相互作用
通过体外Pull-down和体内双分子荧光互补(BiFC)实验,证实了AtYchF1蛋白与核糖体小亚基蛋白AtRPS7存在直接的物理互作。
进一步的定点突变和分子对接模型分析揭示,AtYchF1的G2序列是其与AtRPS7结合的关键界面。

二、AtYchF1-AtRPS7的相互作用调控植物的生长与胁迫响应
通过对野生型、敲降突变体和过表达株系进行表型分析发现,AtYchF1与AtRPS7的互作能够显著促进植物在营养缺乏(无蔗糖)条件下的生长。

然而,这种互作也导致植物对盐胁迫高度敏感,而破坏两者结合的突变体则丧失了这些表型,表明该互作是功能发挥的必要条件。

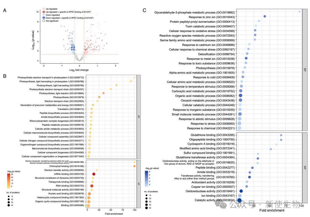
三、AtYchF1-AtRPS7互作依赖性地重塑细胞蛋白质组
采用TMT标记的蛋白质组学技术分析发现,在正常条件下,AtYchF1与AtRPS7的互作导致翻译和光合作用相关蛋白的丰度上调。
与此同时,许多胁迫响应蛋白(尤其是抗氧化蛋白)的丰度显著下调,表明该复合体将细胞资源从防御转向了生长。

四、AtYchF1通过识别3' UTR的CUCU序列抑制特定mRNA的翻译
EMSA和荧光报告系统实验证明,AtYchF1能够识别并结合这些mRNA 3' UTR中的CUCU序列,并且这种翻译抑制作用依赖于其与AtRPS7的相互作用。

总结
本研究深入揭示了植物中AtYchF1蛋白的一种新颖功能,它通过与核糖体蛋白AtRPS7相互作用,选择性地调控胁迫相关mRNA的翻译。该机制使植物能够在不利条件下(如营养缺乏)优先合成生长和代谢所需蛋白,同时抑制能量消耗大的胁迫响应蛋白的产生,从而在生长与胁迫响应之间取得平衡。
| 新使生物专业翻译组一站式服务平台 |
| 产品名称 |
我们能够针对微量细胞或组织,如卵母细胞、卵巢、临床穿刺样品等产出高质量翻译组数据结果。
超高的准确性为研究非经典的开放阅读框(ORFs)提供极大便利,提高微肽(肿瘤新生抗原)的挖掘效率。
另外新使生物提供多物种多聚核糖体分析(Polysome profiling),了解更多翻译组技术信息可登录 www.neoribo.com。
点击图片查看
点击图片查看

关于我们
产品中心
技术服务
技术中心
联系我们
